HOME   LIST
‹–   –›

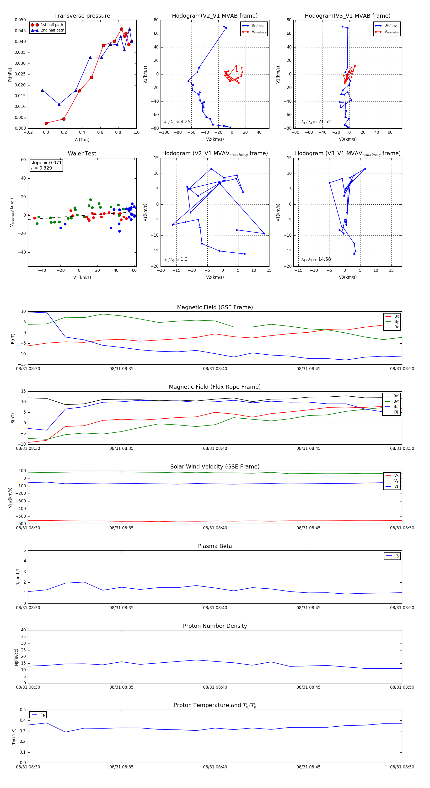
Flux Rope in 2017

Flux Rope Event 2017-08-31 08:30 ~ 2017-08-31 08:50 (21 minutes)


plot