HOME   LIST
‹–   –›

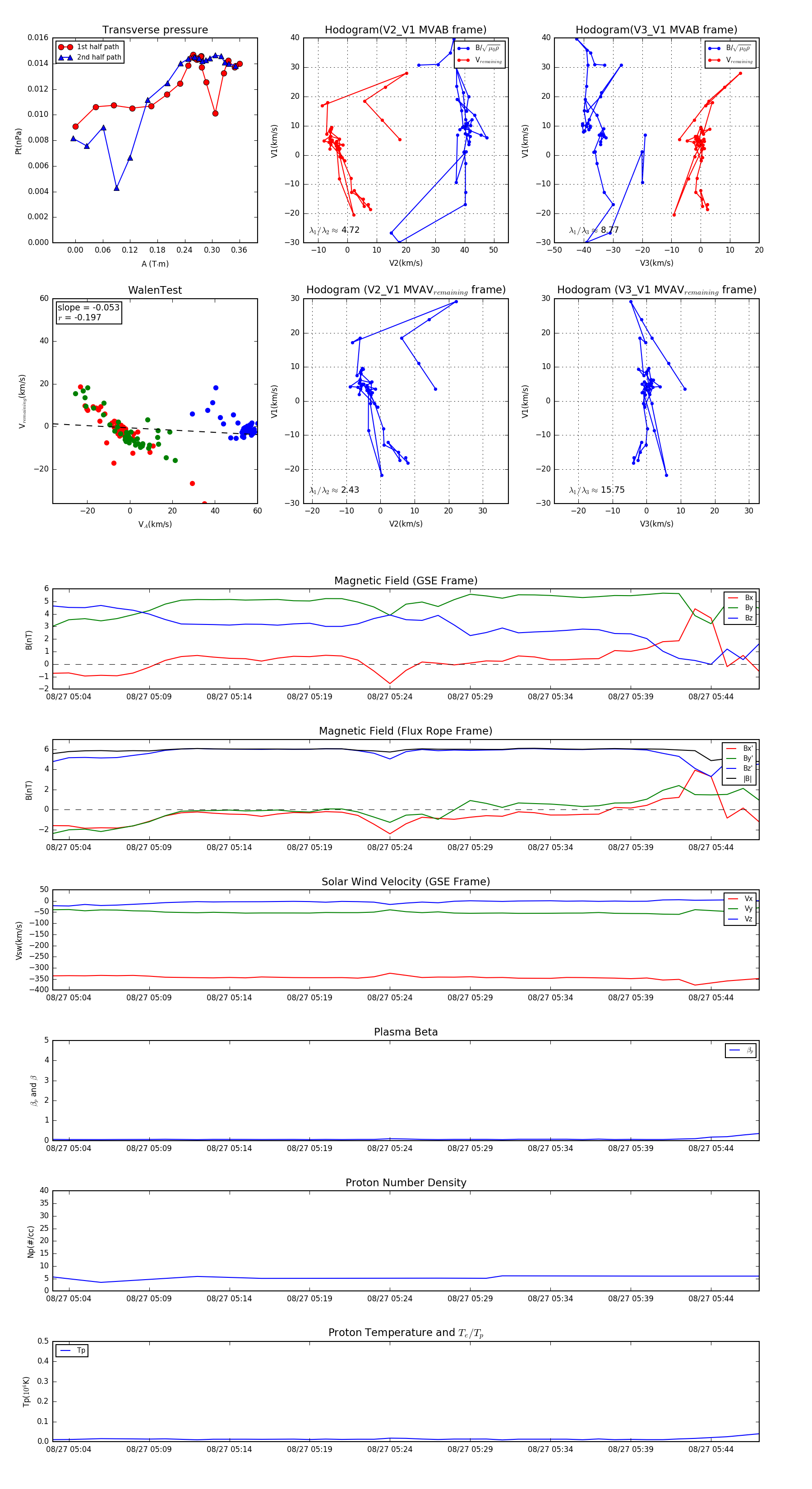
Flux Rope in 2017

Flux Rope Event 2017-08-27 05:03 ~ 2017-08-27 05:47 (45 minutes)


plot