HOME   LIST
‹–   –›

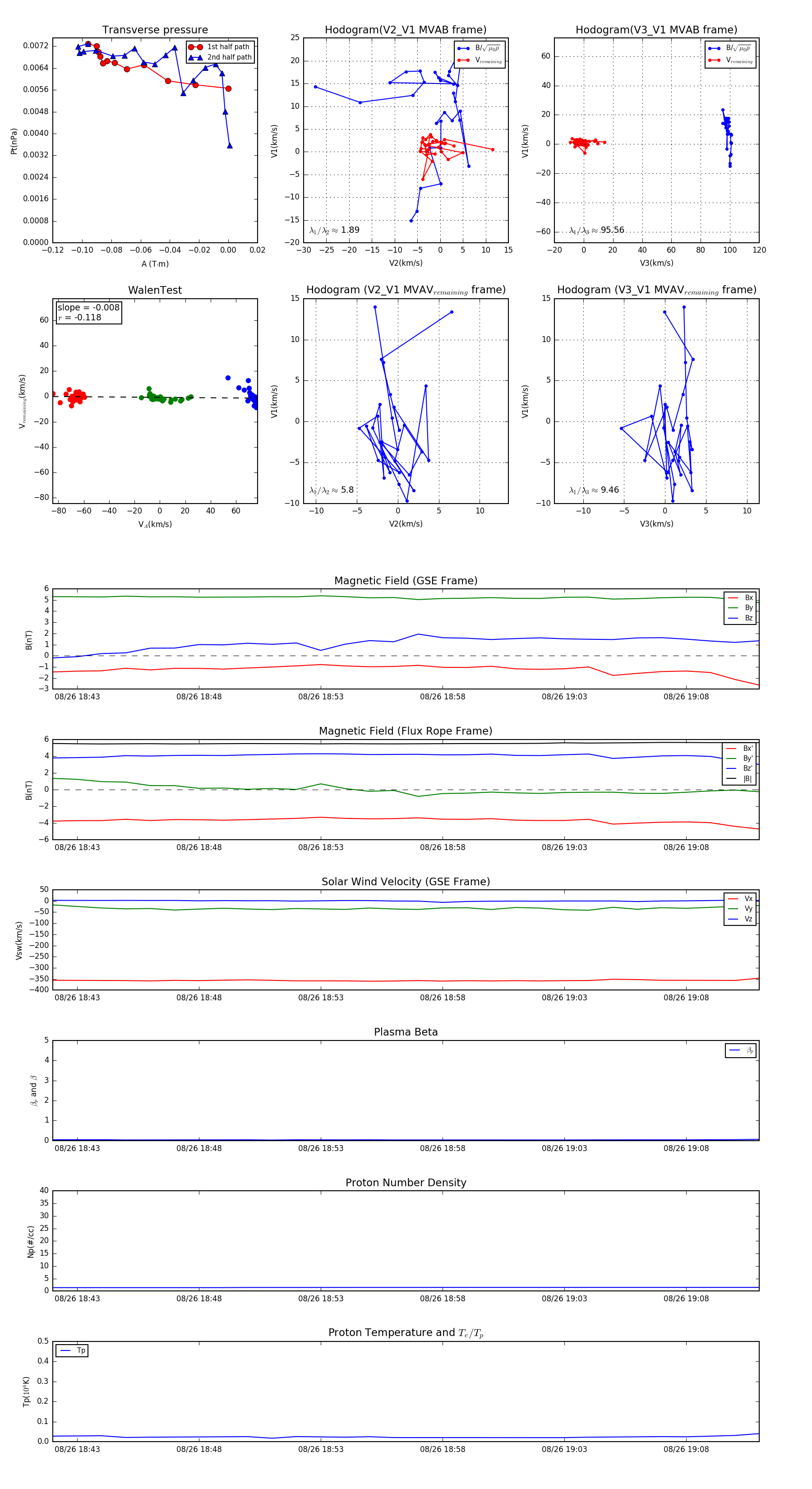
Flux Rope in 2017

Flux Rope Event 2017-08-26 18:42 ~ 2017-08-26 19:11 (30 minutes)


plot