HOME   LIST
‹–   –›

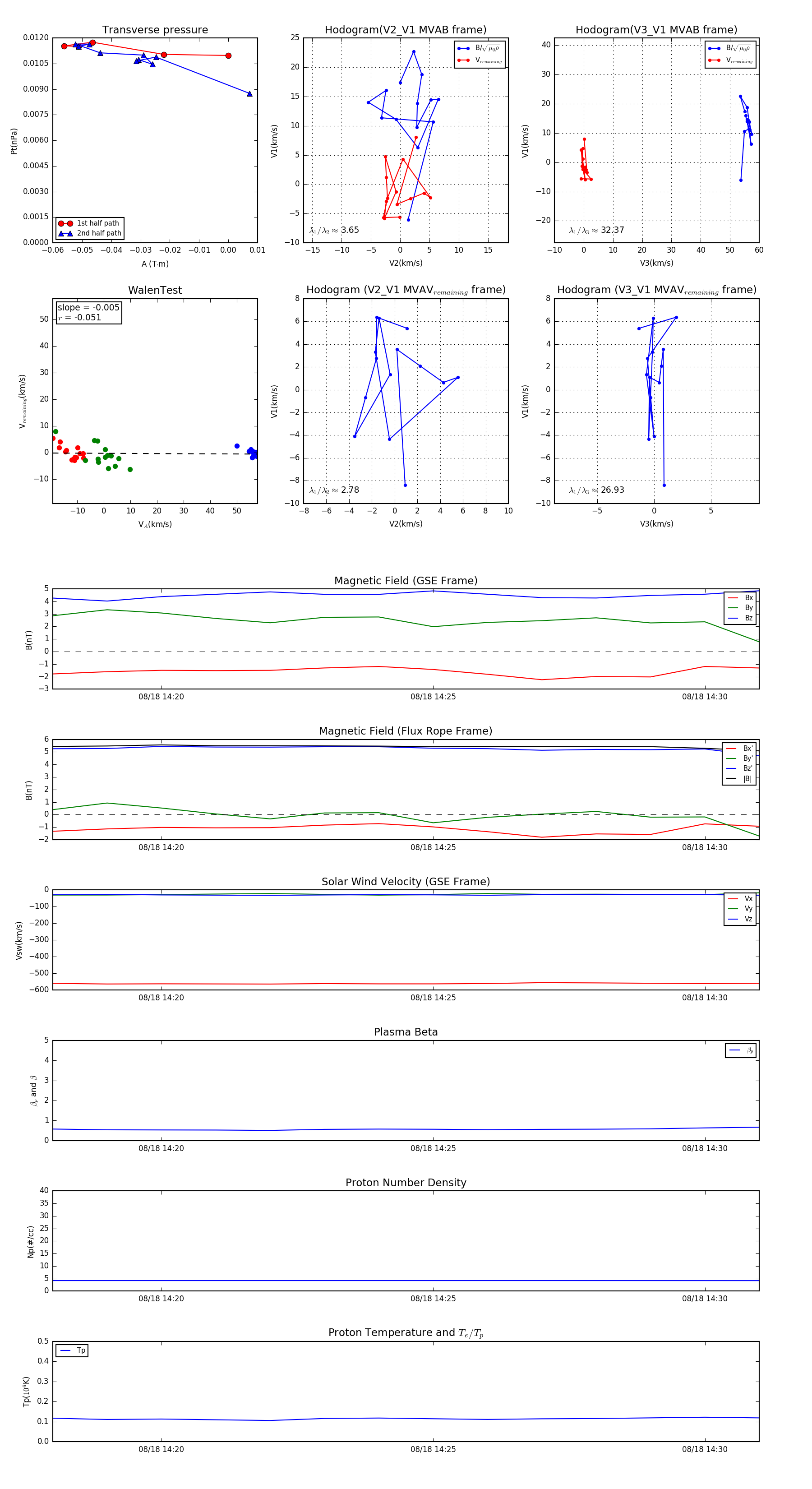
Flux Rope in 2017

Flux Rope Event 2017-08-18 14:18 ~ 2017-08-18 14:31 (14 minutes)


plot