HOME   LIST
‹–   –›

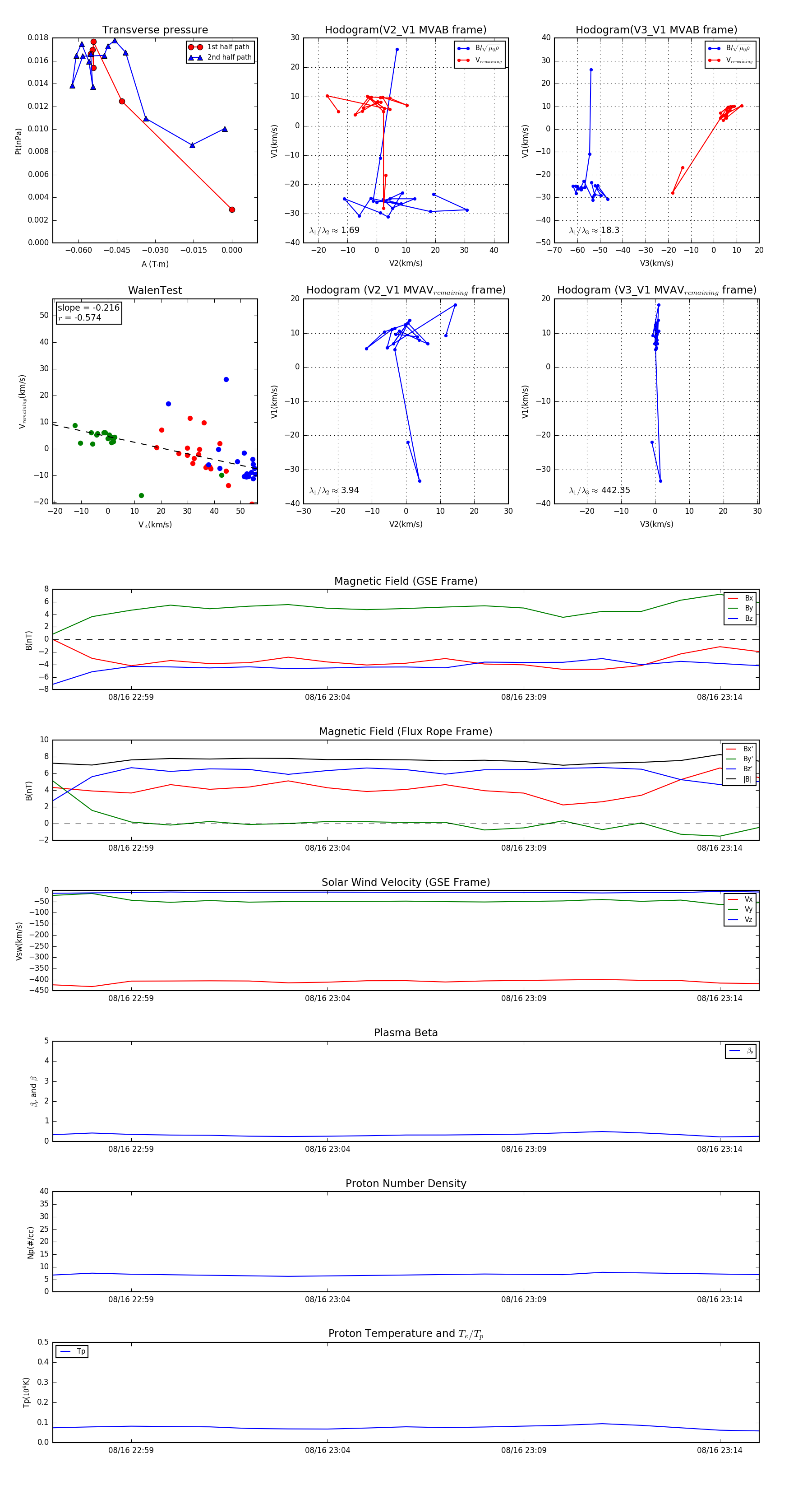
Flux Rope in 2017

Flux Rope Event 2017-08-16 22:57 ~ 2017-08-16 23:15 (19 minutes)


plot