HOME   LIST
‹–   –›

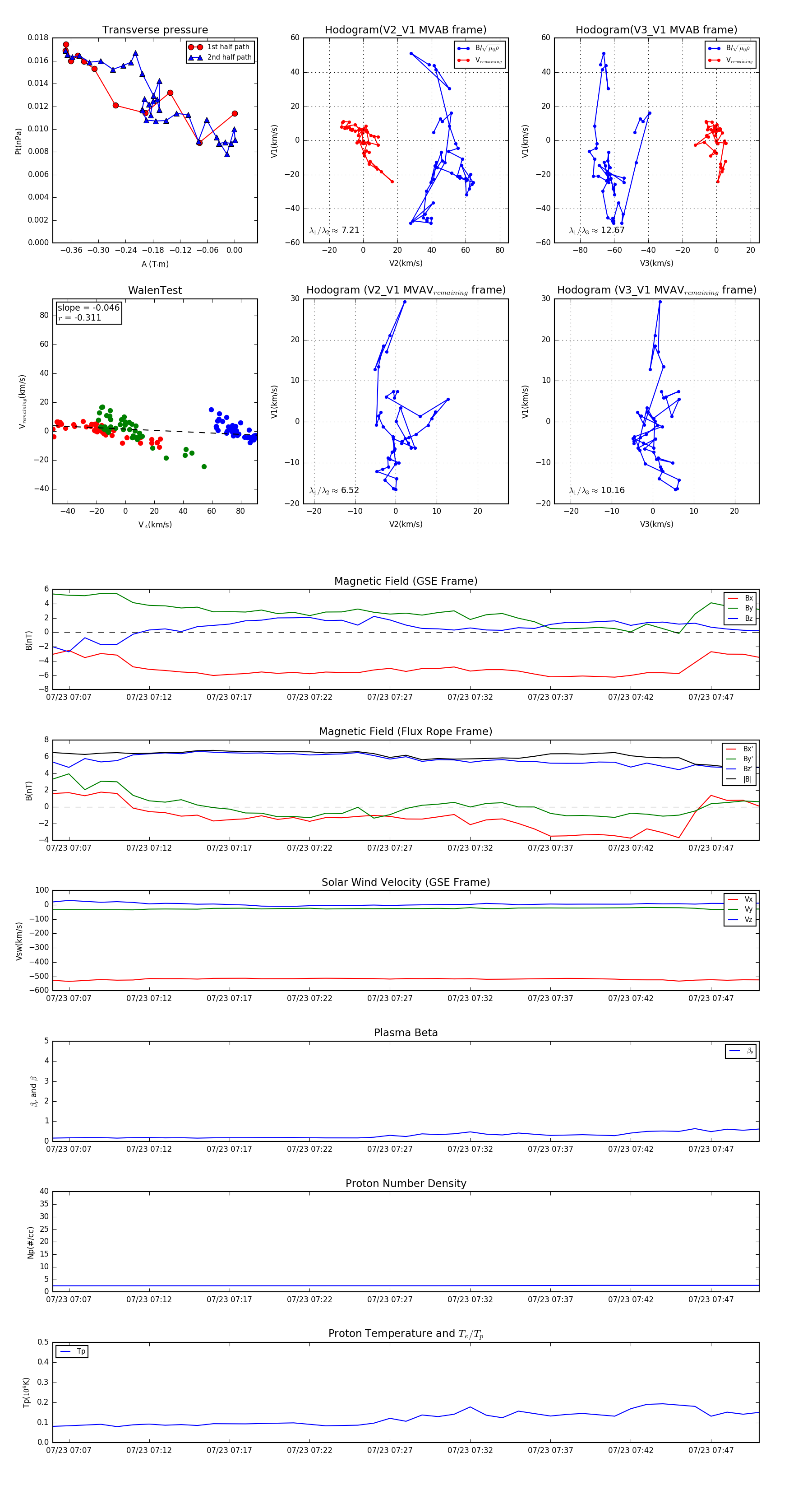
Flux Rope in 2017

Flux Rope Event 2017-07-23 07:06 ~ 2017-07-23 07:50 (45 minutes)


plot