HOME   LIST
‹–   –›

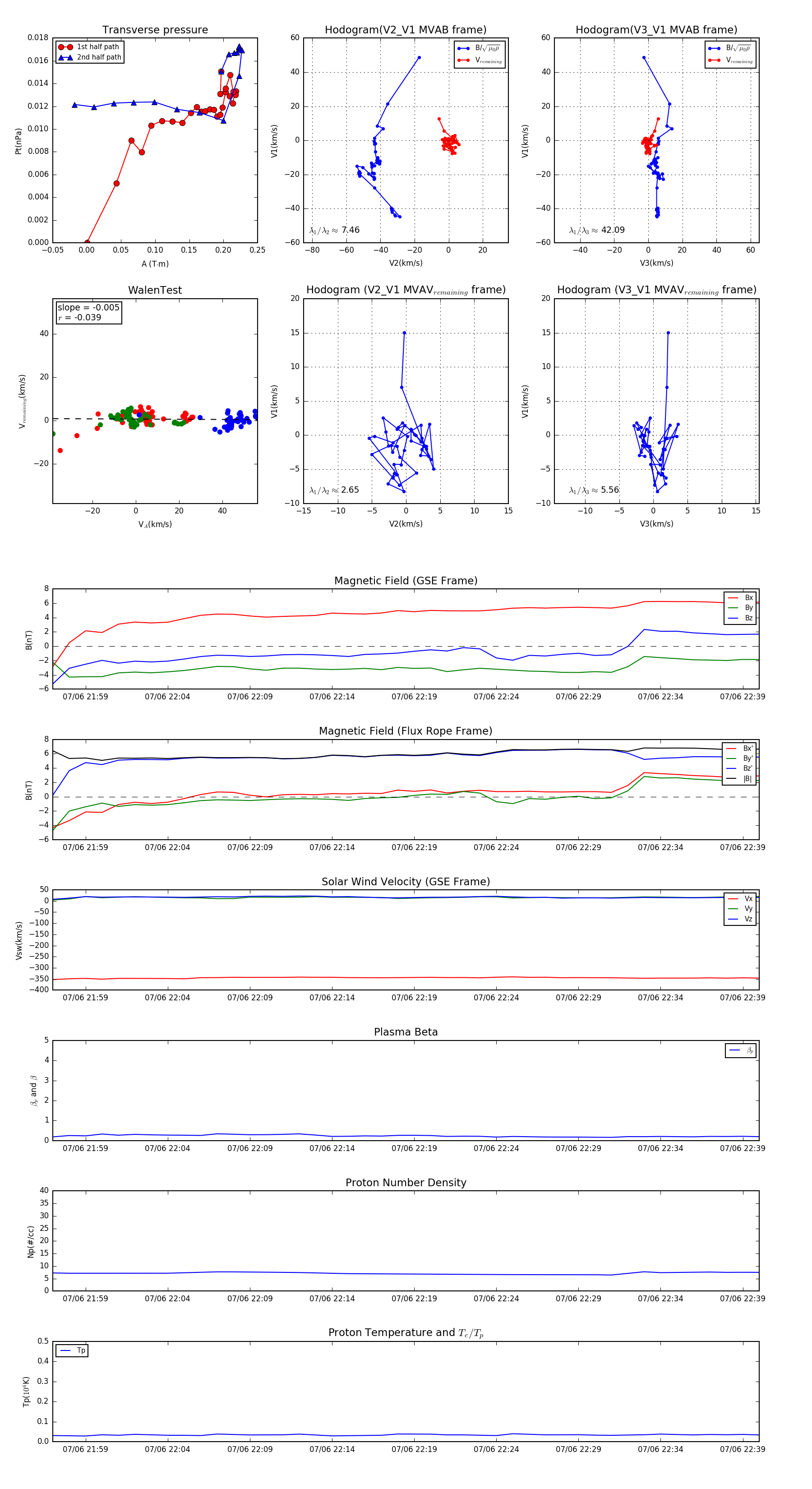
Flux Rope in 2017

Flux Rope Event 2017-07-06 21:57 ~ 2017-07-06 22:40 (44 minutes)


plot