HOME   LIST
‹–   –›

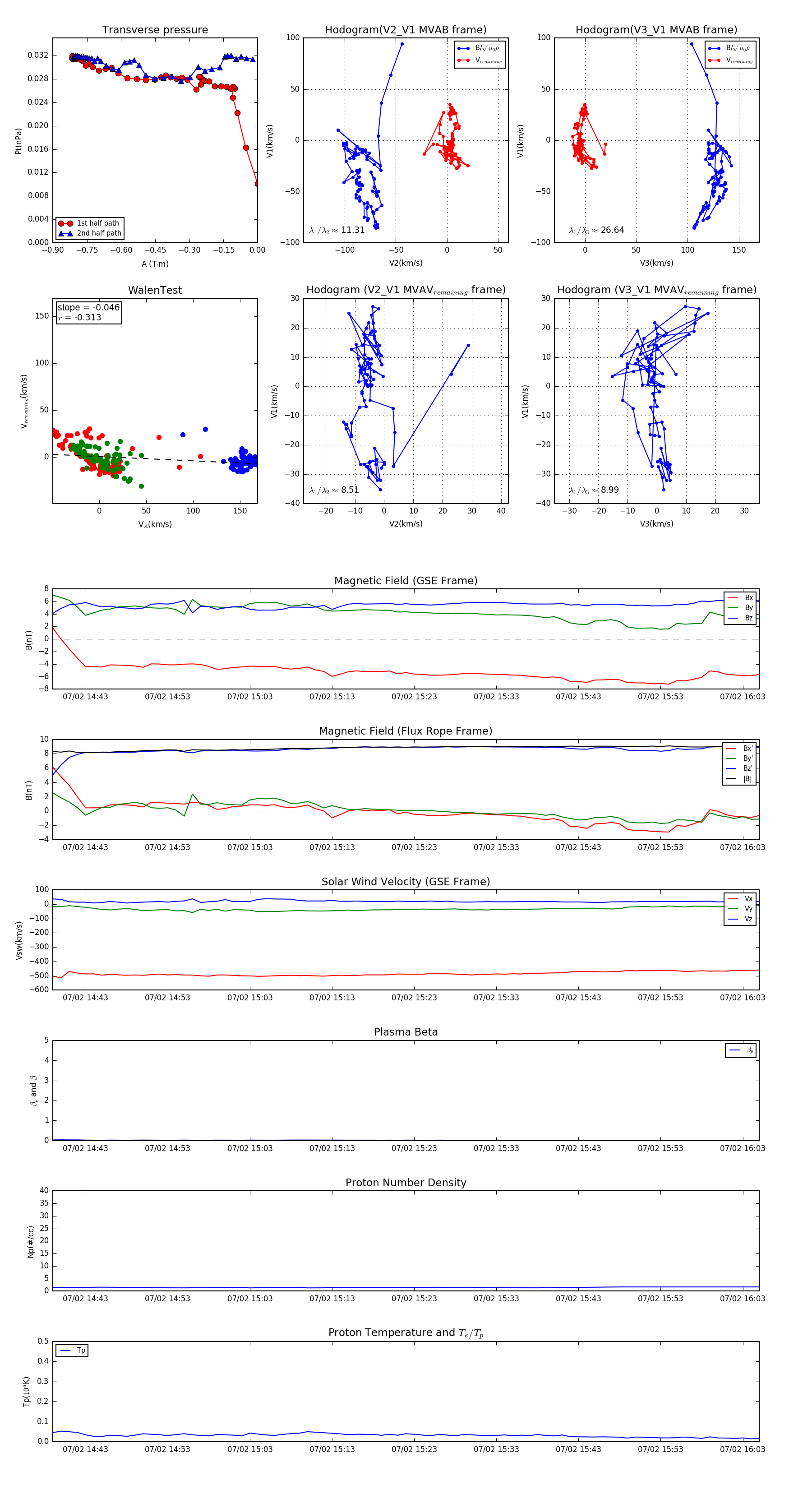
Flux Rope in 2017

Flux Rope Event 2017-07-02 14:39 ~ 2017-07-02 16:05 (87 minutes)


plot