HOME   LIST
‹–   –›

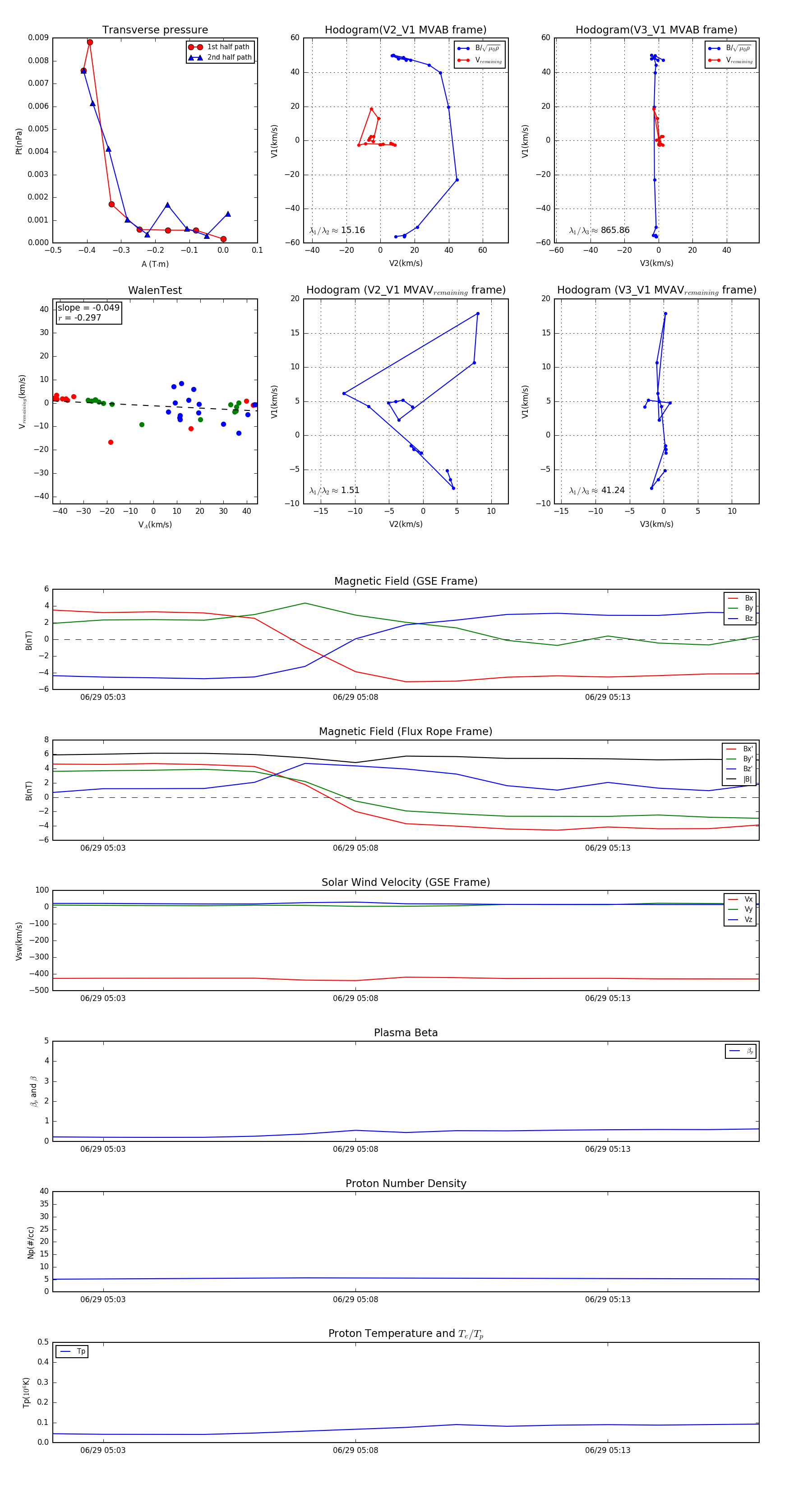
Flux Rope in 2017

Flux Rope Event 2017-06-29 05:02 ~ 2017-06-29 05:16 (15 minutes)


plot