HOME   LIST
‹–   –›

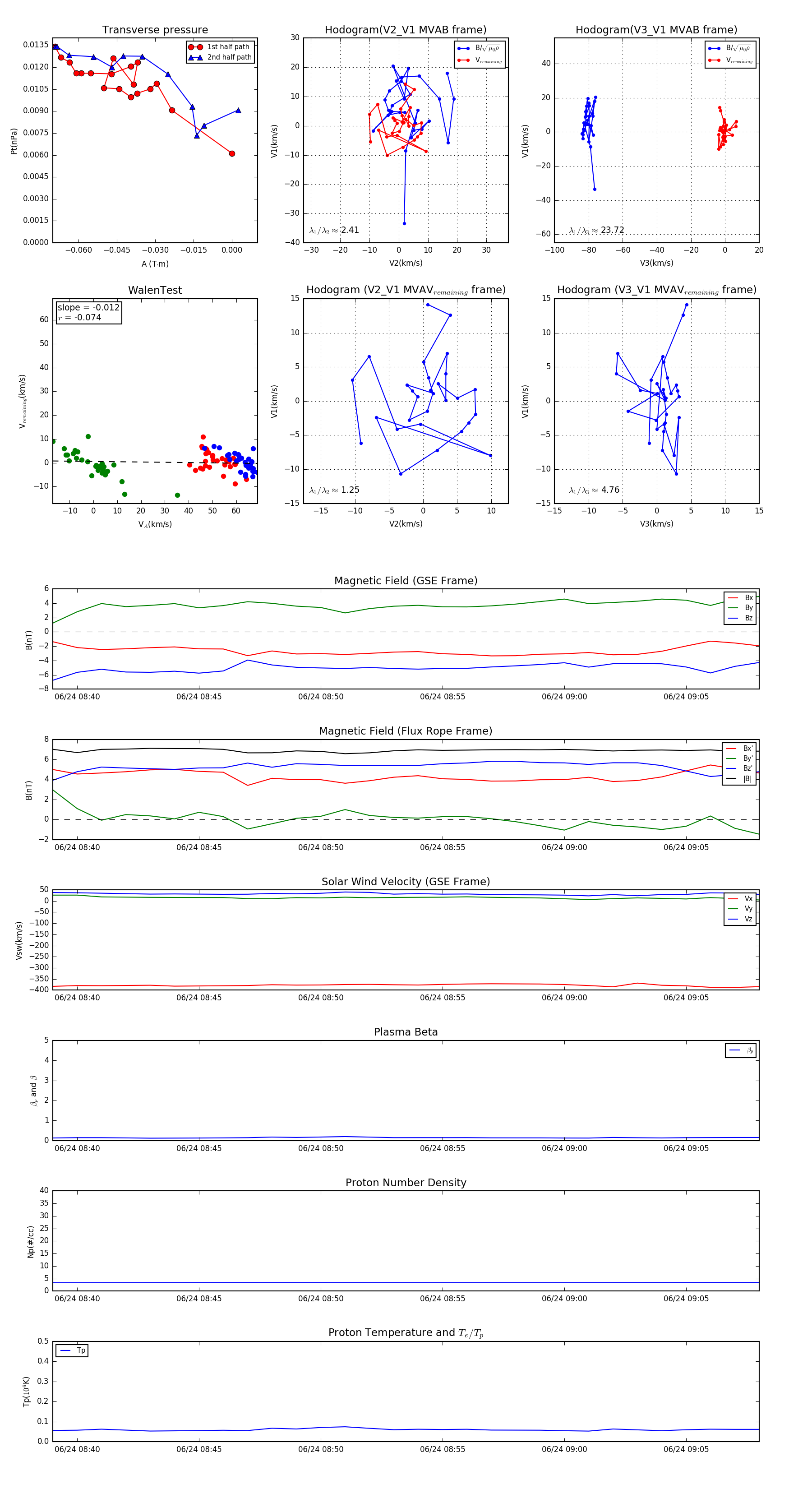
Flux Rope in 2017

Flux Rope Event 2017-06-24 08:39 ~ 2017-06-24 09:08 (30 minutes)


plot