HOME   LIST
‹–   –›

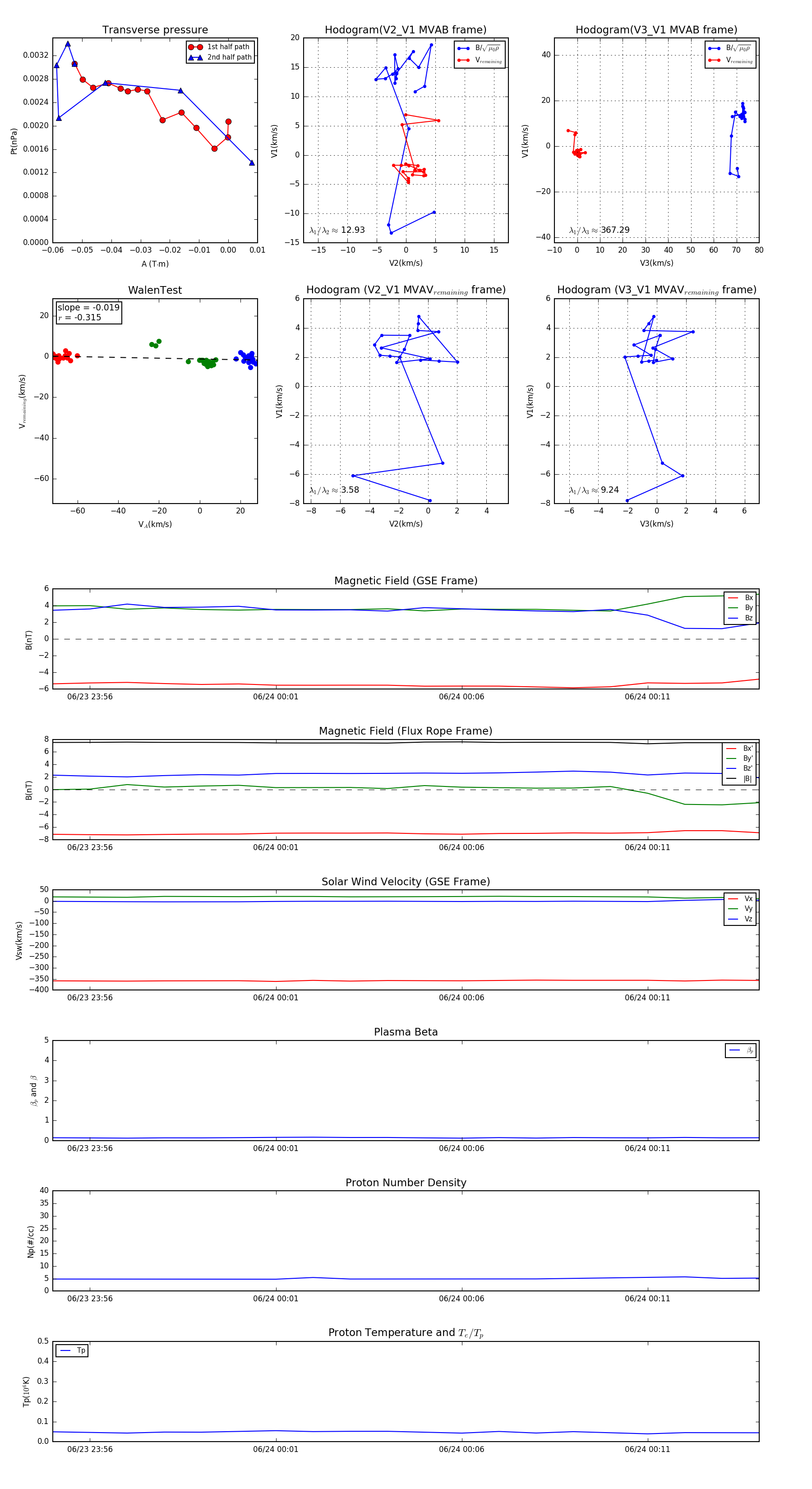
Flux Rope in 2017

Flux Rope Event 2017-06-23 23:55 ~ 2017-06-24 00:14 (20 minutes)


plot