HOME   LIST
‹–   –›

Flux Rope in 2017

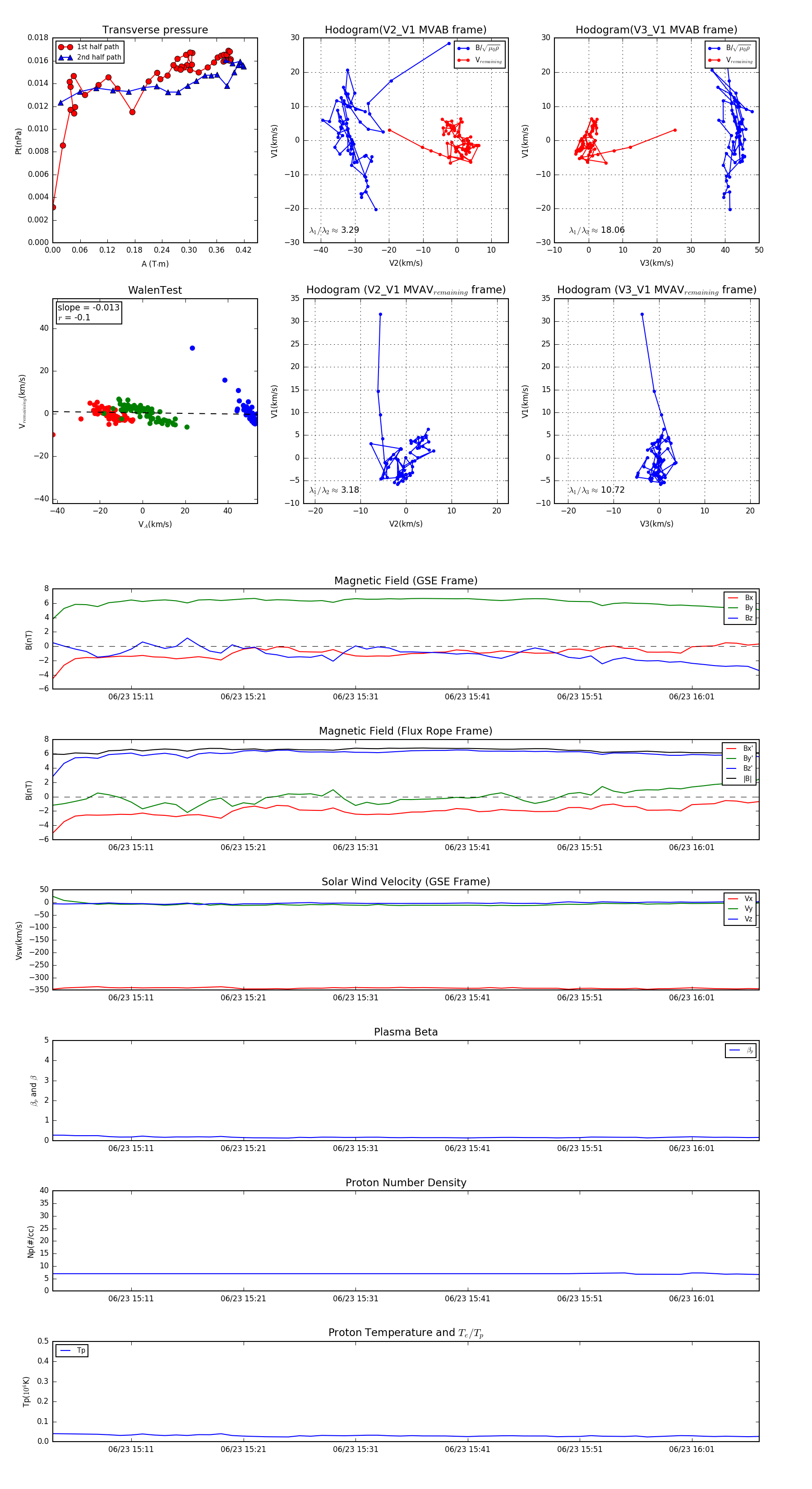
Flux Rope Event 2017-06-23 15:04 ~ 2017-06-23 16:07 (64 minutes)


plot