HOME   LIST
‹–   –›

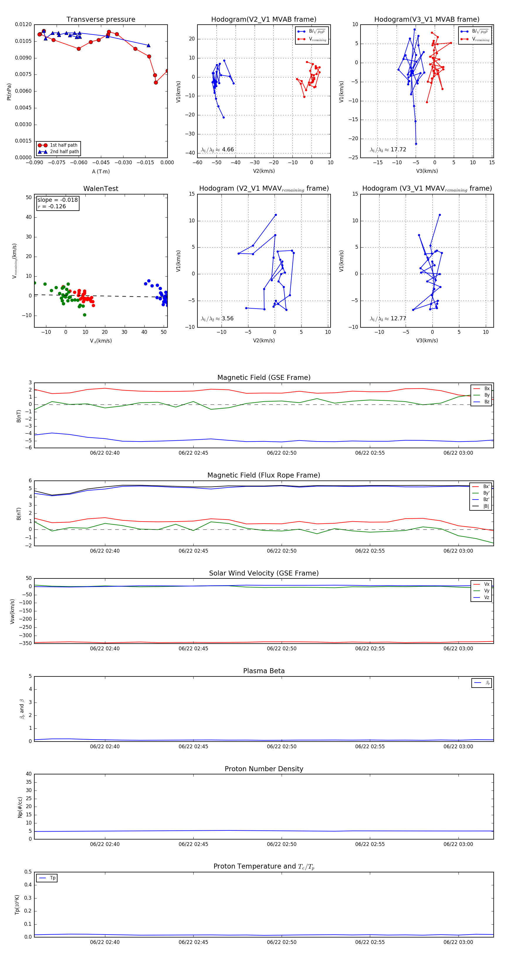
Flux Rope in 2017

Flux Rope Event 2017-06-22 02:36 ~ 2017-06-22 03:02 (27 minutes)


plot