HOME   LIST
‹–   –›

Flux Rope in 2017

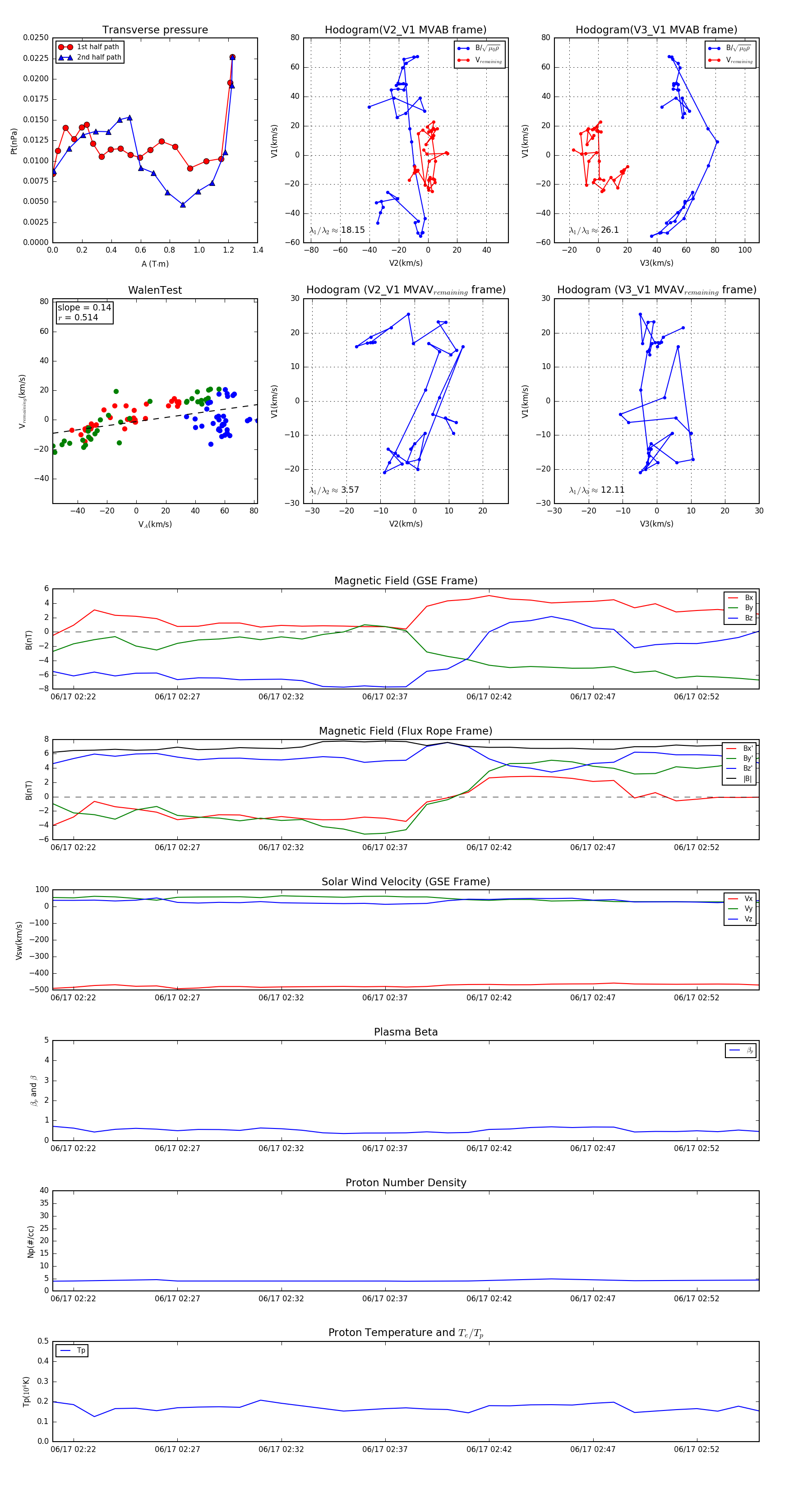
Flux Rope Event 2017-06-17 02:21 ~ 2017-06-17 02:55 (35 minutes)


plot