HOME   LIST
‹–   –›

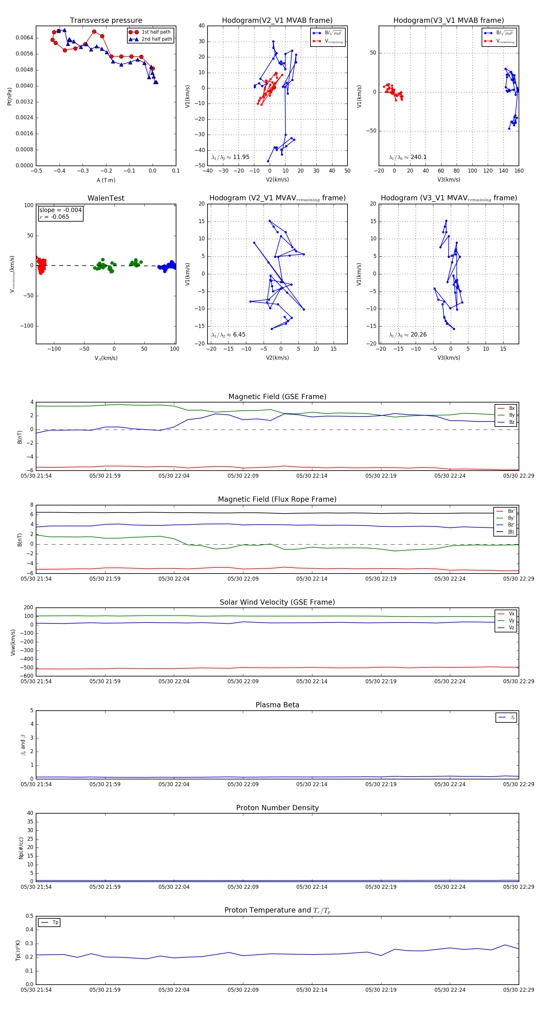
Flux Rope in 2017

Flux Rope Event 2017-05-30 21:54 ~ 2017-05-30 22:29 (36 minutes)


plot