HOME   LIST
‹–   –›

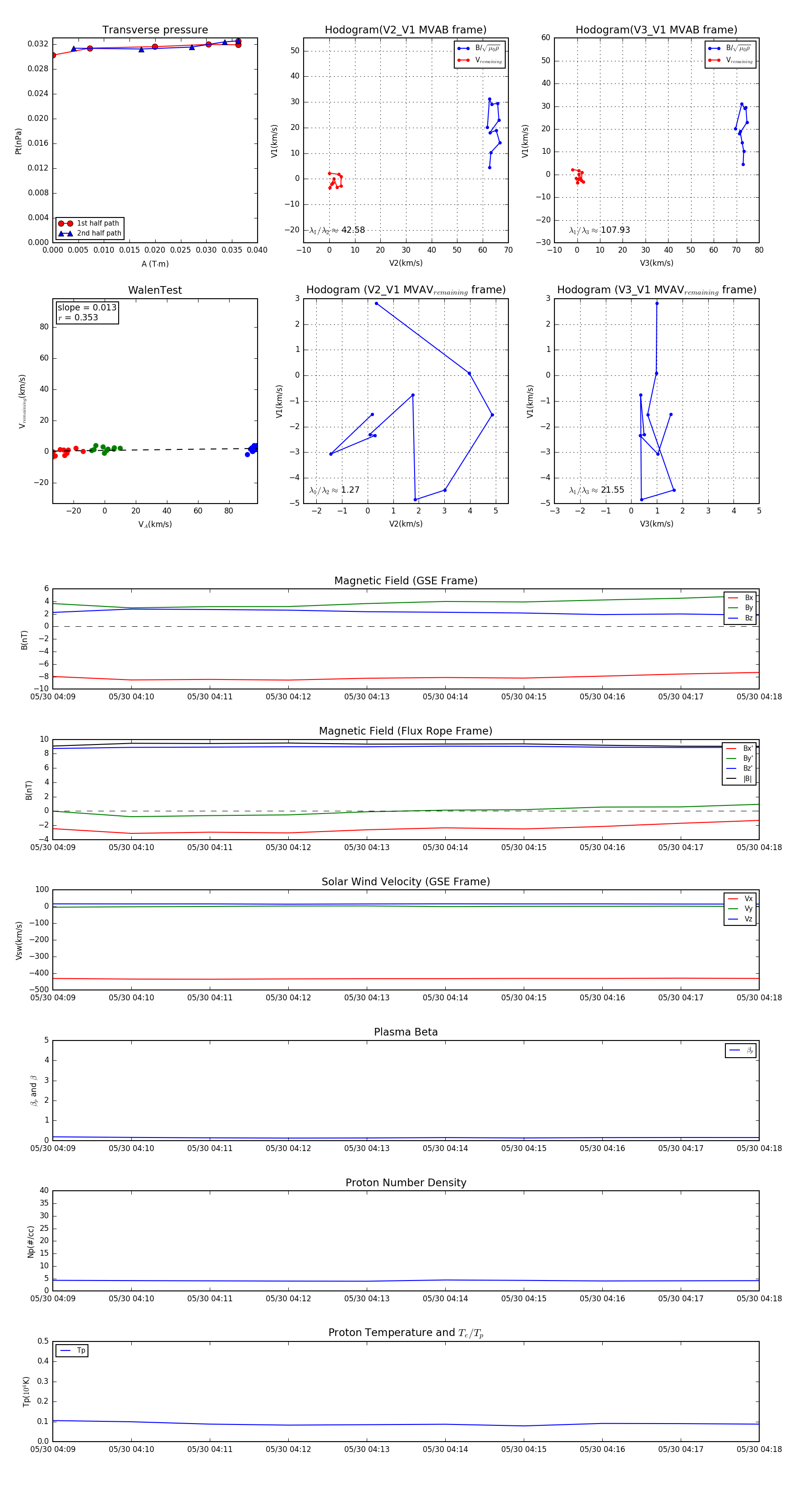
Flux Rope in 2017

Flux Rope Event 2017-05-30 04:09 ~ 2017-05-30 04:18 (10 minutes)


plot