HOME   LIST
‹–   –›

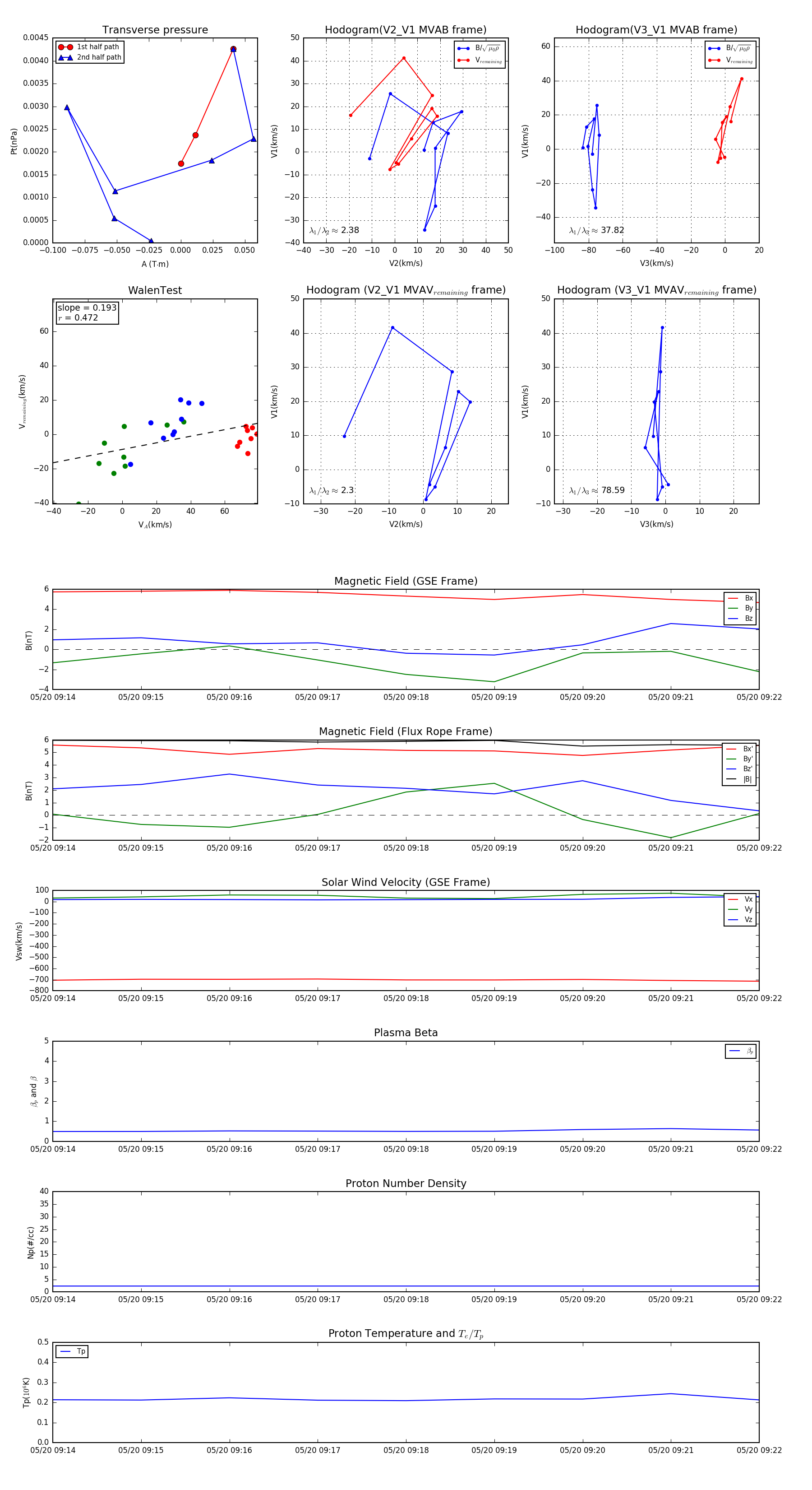
Flux Rope in 2017

Flux Rope Event 2017-05-20 09:14 ~ 2017-05-20 09:22 (9 minutes)


plot