HOME   LIST
‹–   –›

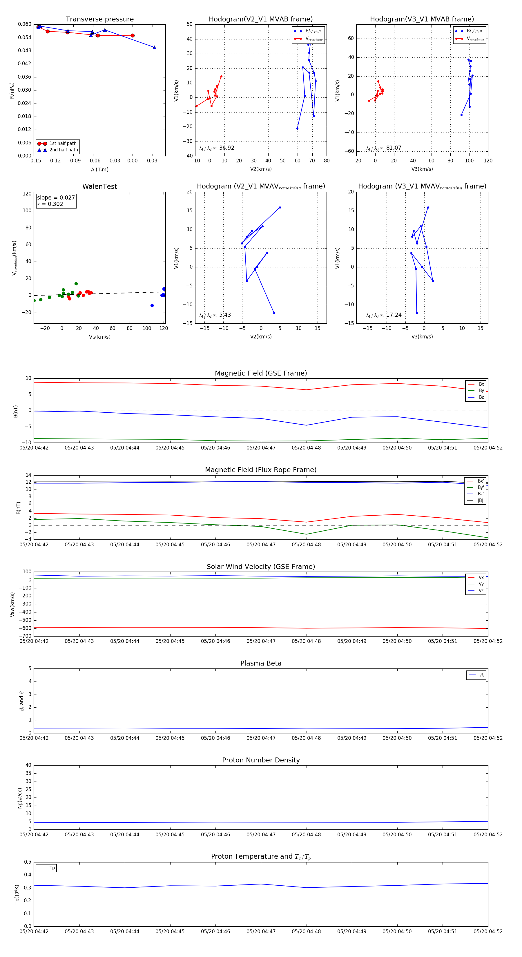
Flux Rope in 2017

Flux Rope Event 2017-05-20 04:42 ~ 2017-05-20 04:52 (11 minutes)


plot