HOME   LIST
‹–   –›

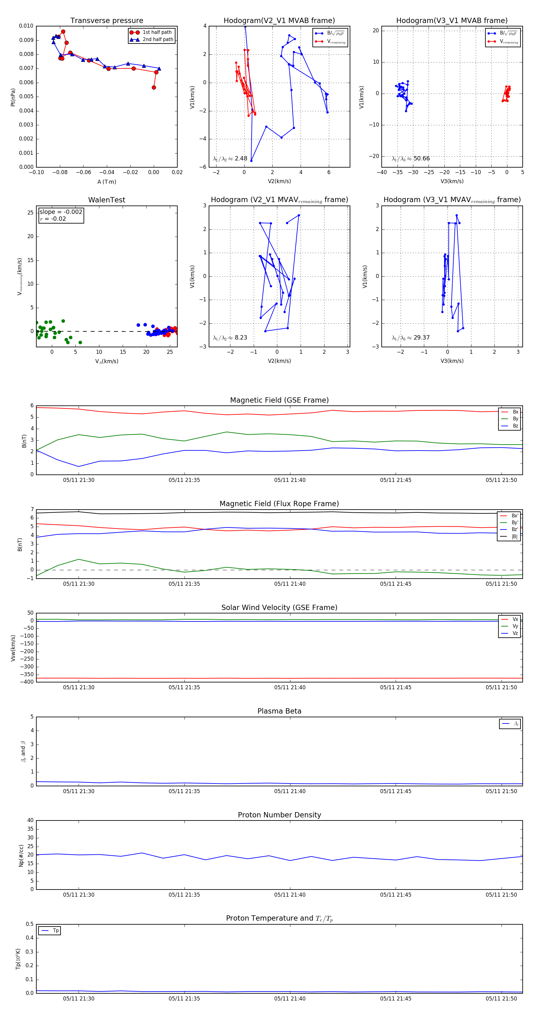
Flux Rope in 2017

Flux Rope Event 2017-05-11 21:28 ~ 2017-05-11 21:51 (24 minutes)


plot