HOME   LIST
‹–   –›

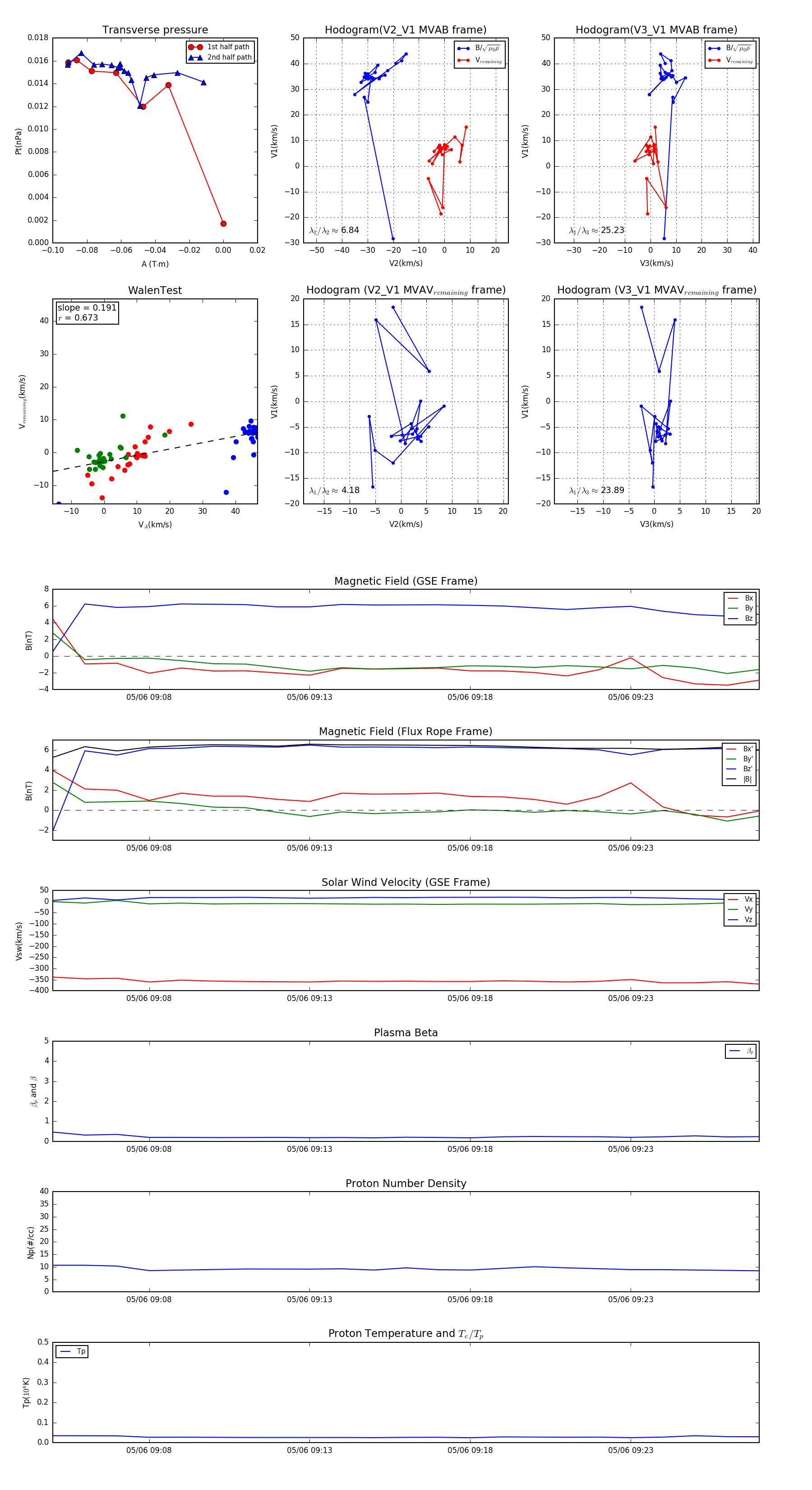
Flux Rope in 2017

Flux Rope Event 2017-05-06 09:05 ~ 2017-05-06 09:27 (23 minutes)


plot