HOME   LIST
‹–   –›

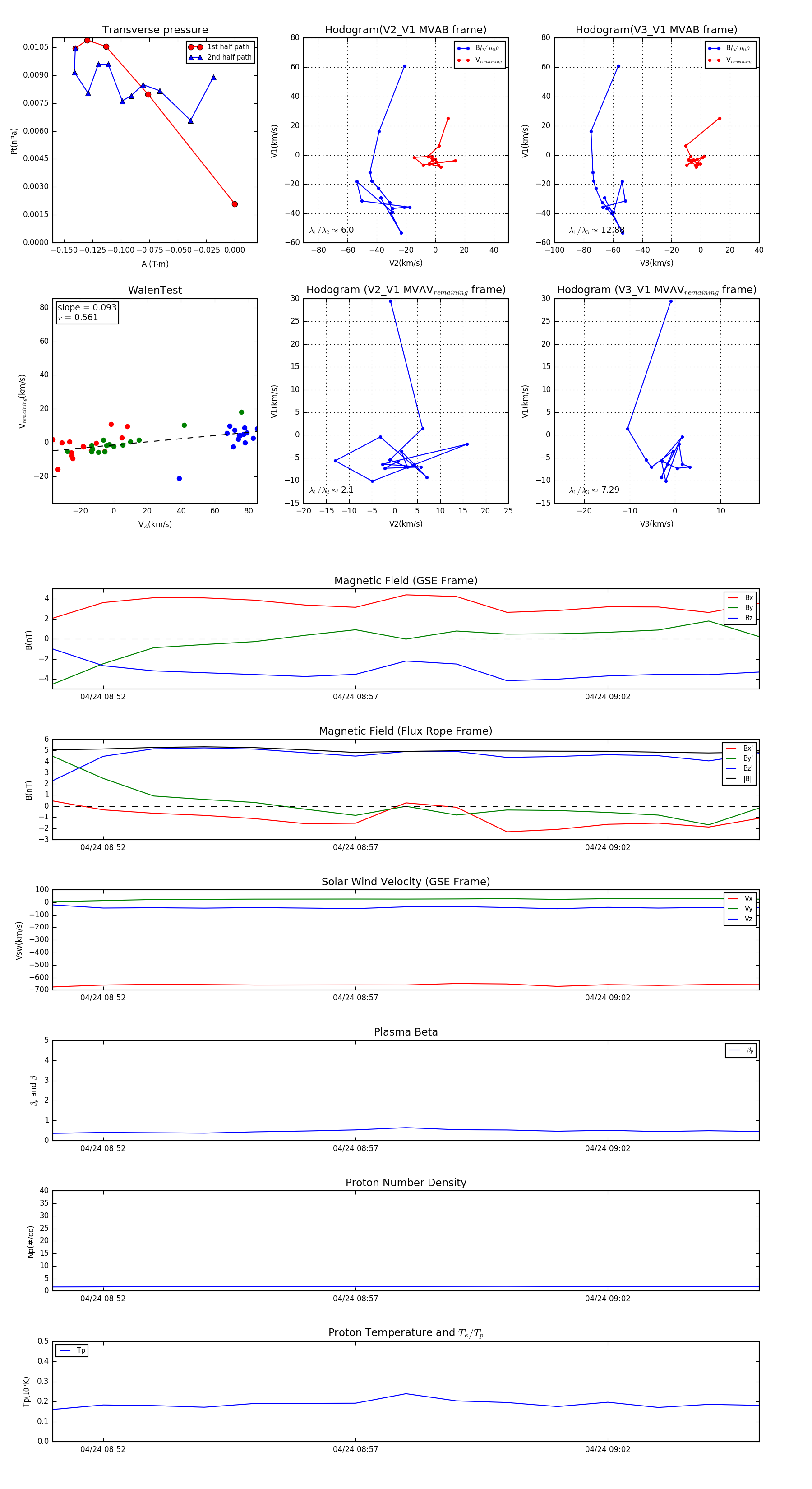
Flux Rope in 2017

Flux Rope Event 2017-04-24 08:51 ~ 2017-04-24 09:05 (15 minutes)


plot