HOME   LIST
‹–   –›

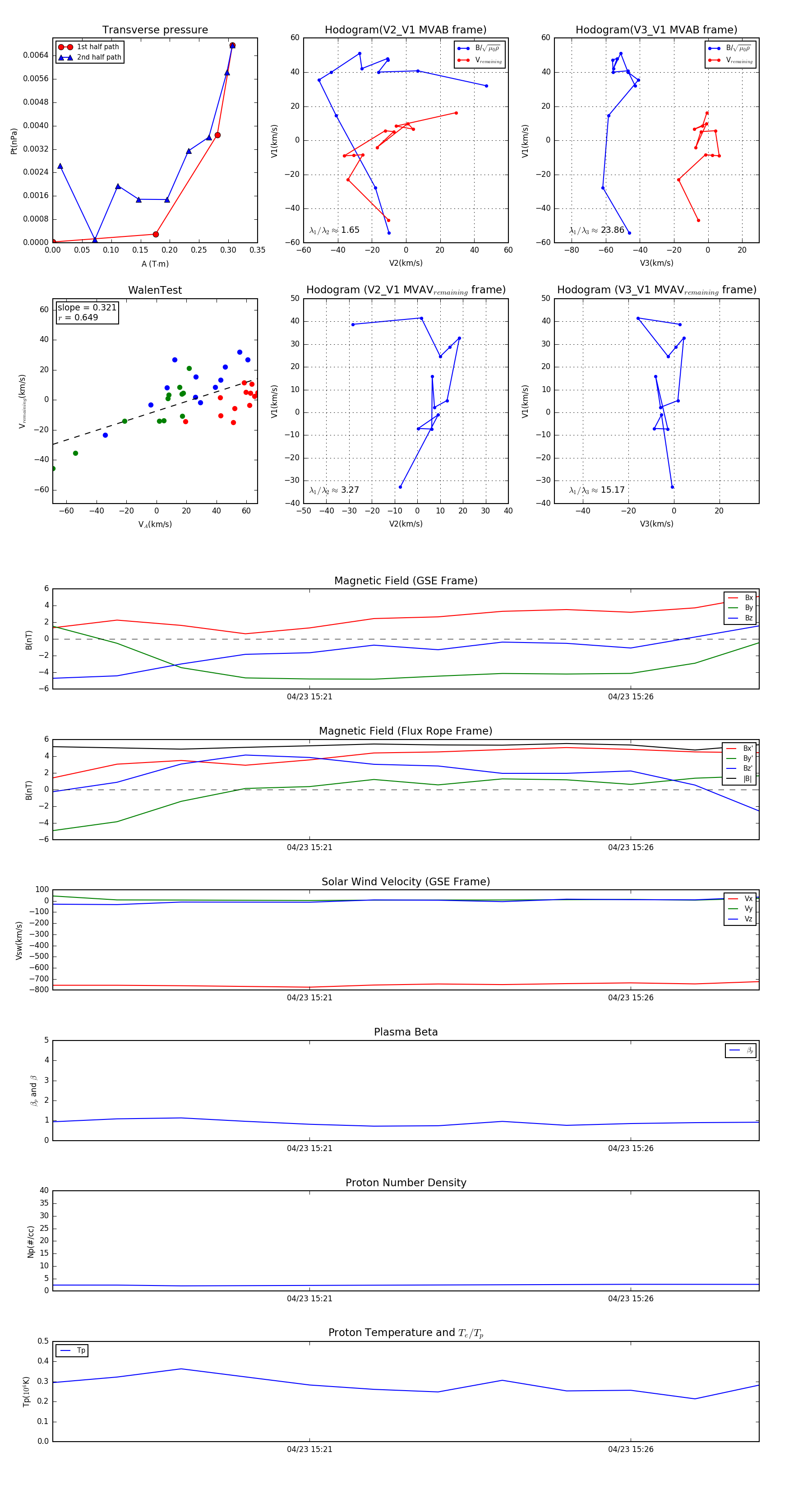
Flux Rope in 2017

Flux Rope Event 2017-04-23 15:17 ~ 2017-04-23 15:28 (12 minutes)


plot