HOME   LIST
‹–   –›

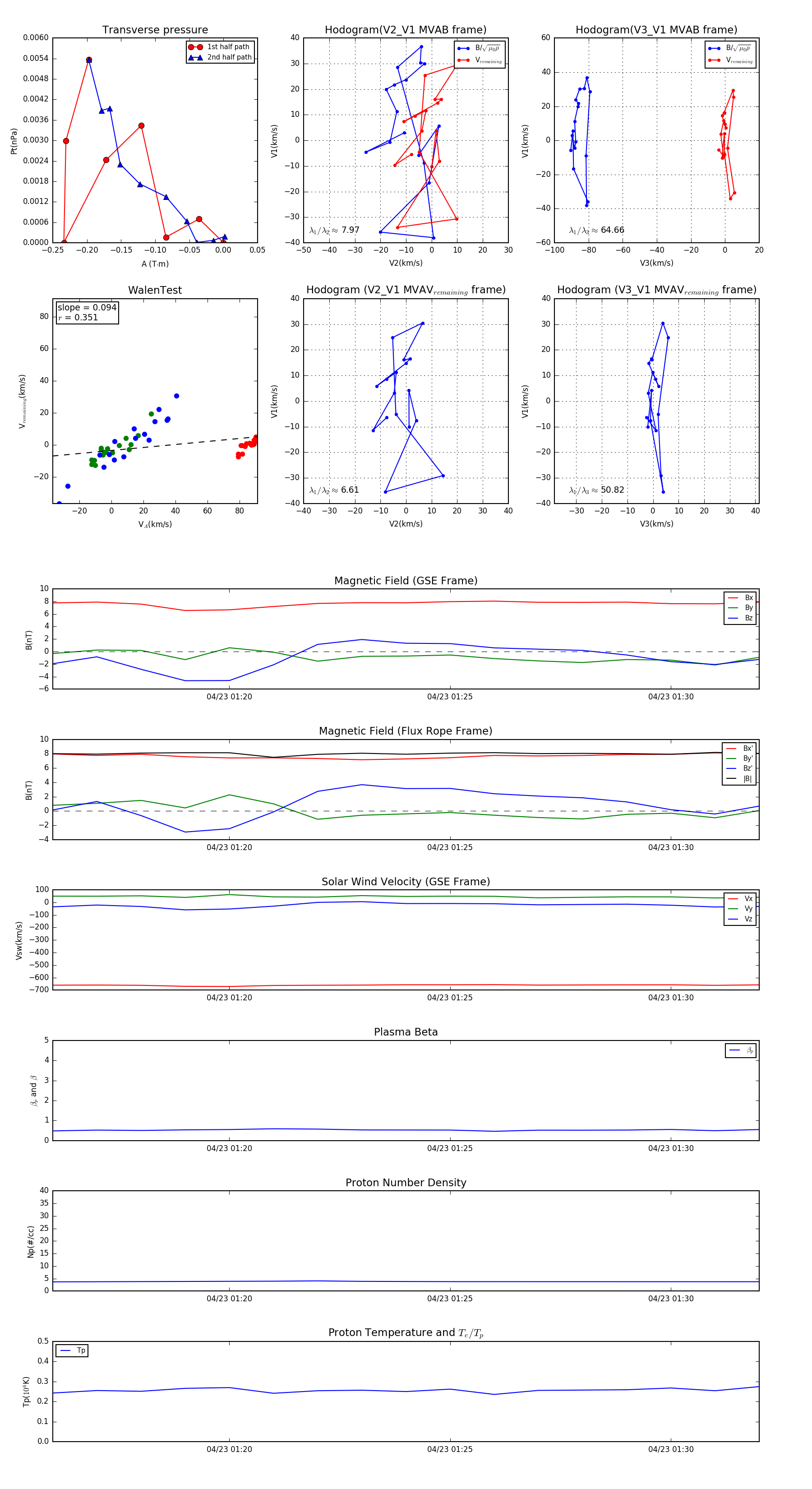
Flux Rope in 2017

Flux Rope Event 2017-04-23 01:16 ~ 2017-04-23 01:32 (17 minutes)


plot