HOME   LIST
‹–   –›

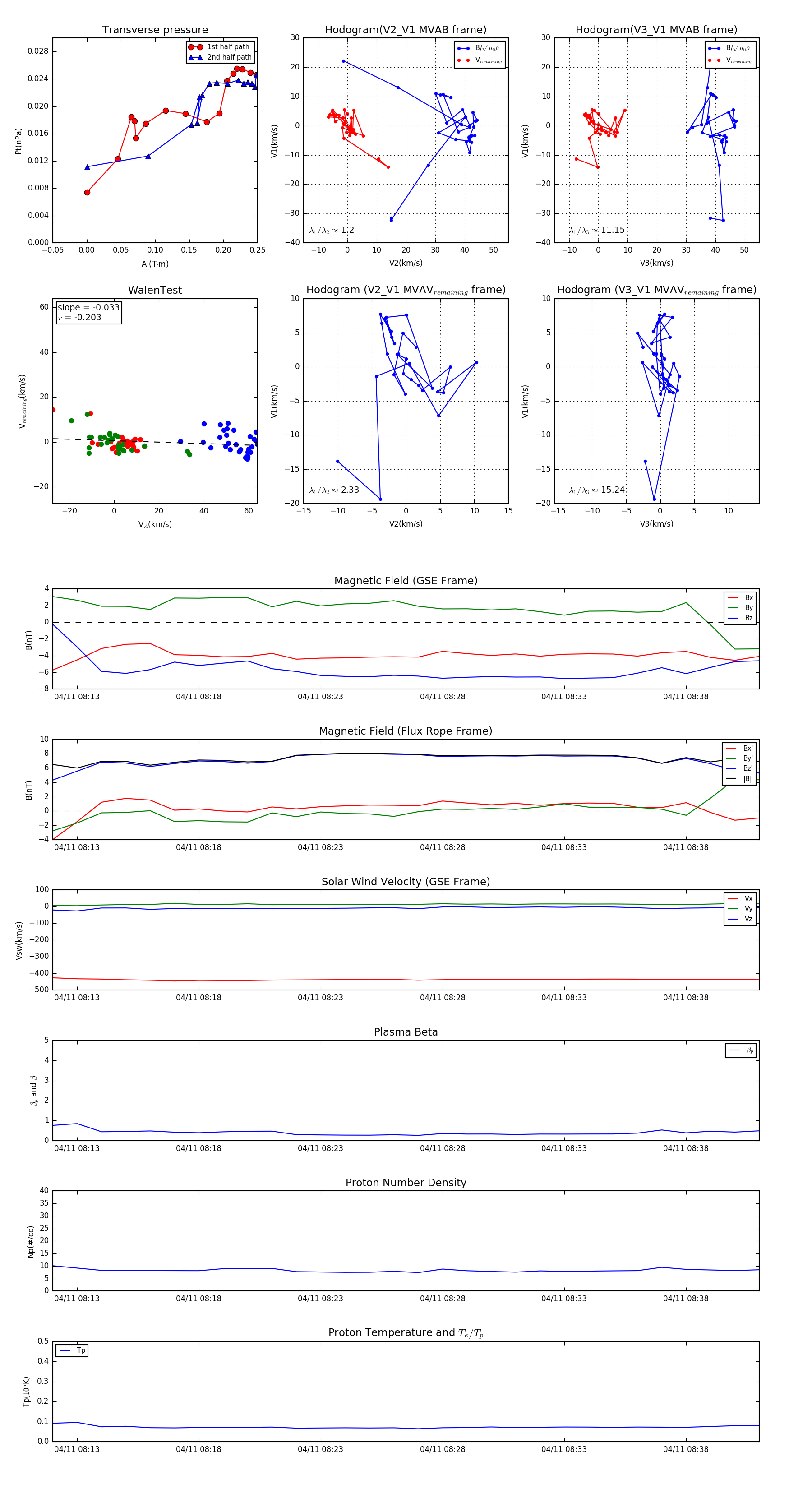
Flux Rope in 2017

Flux Rope Event 2017-04-11 08:12 ~ 2017-04-11 08:41 (30 minutes)


plot