HOME   LIST
‹–   –›

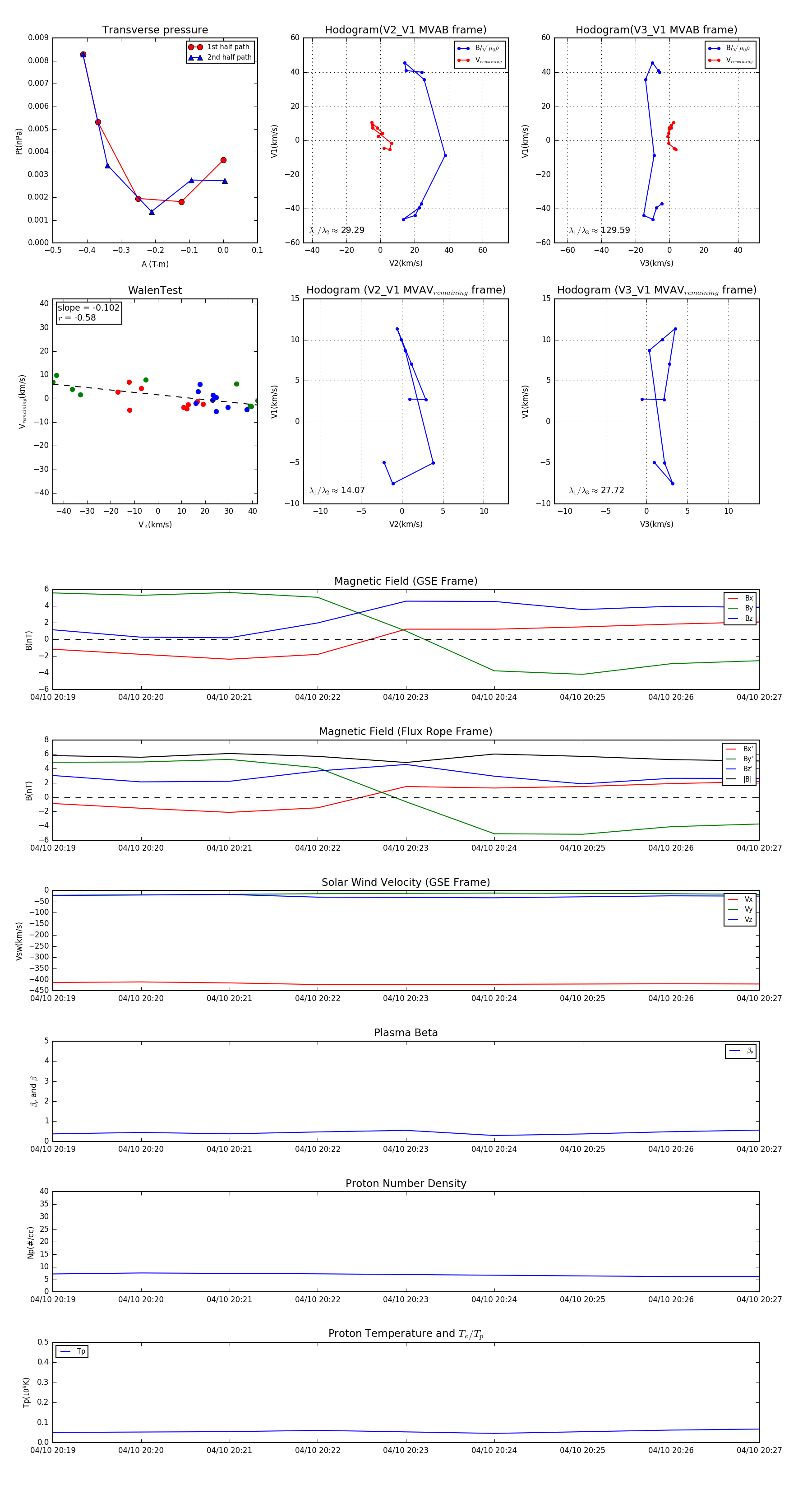
Flux Rope in 2017

Flux Rope Event 2017-04-10 20:19 ~ 2017-04-10 20:27 (9 minutes)


plot