HOME   LIST
‹–   –›

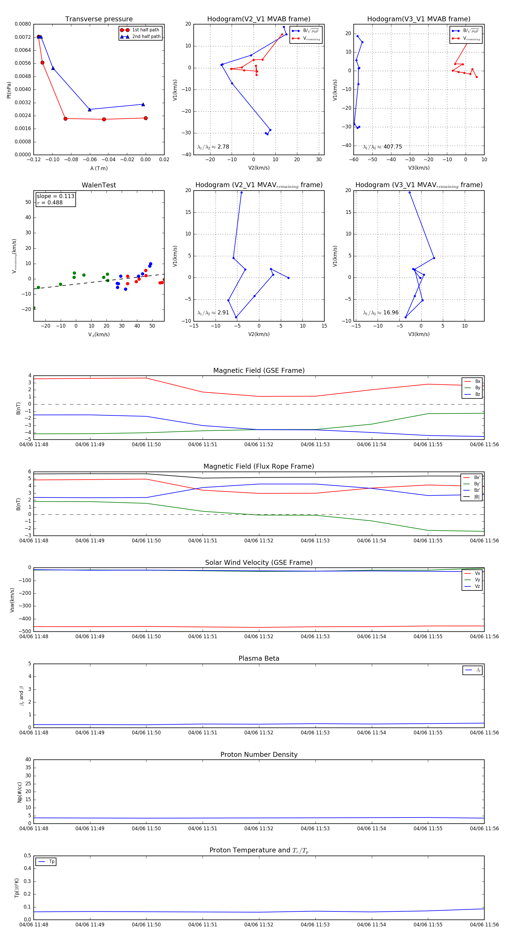
Flux Rope in 2017

Flux Rope Event 2017-04-06 11:48 ~ 2017-04-06 11:56 (9 minutes)


plot