HOME   LIST
‹–   –›

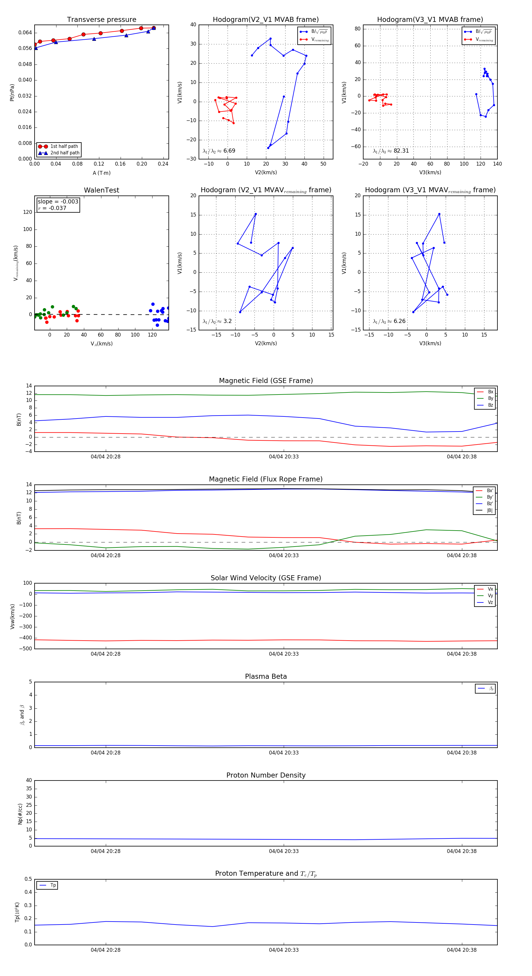
Flux Rope in 2017

Flux Rope Event 2017-04-04 20:26 ~ 2017-04-04 20:39 (14 minutes)


plot