HOME   LIST
‹–   –›

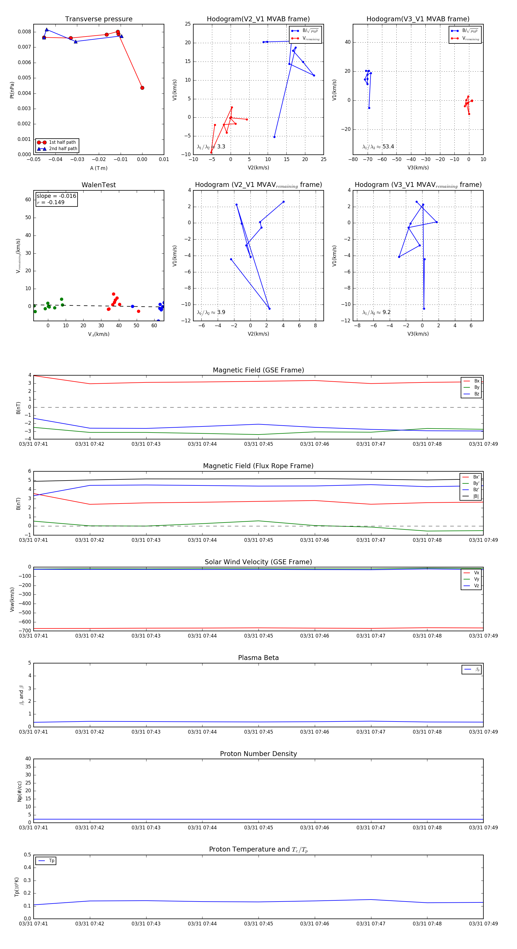
Flux Rope in 2017

Flux Rope Event 2017-03-31 07:41 ~ 2017-03-31 07:49 (9 minutes)


plot