HOME   LIST
‹–   –›

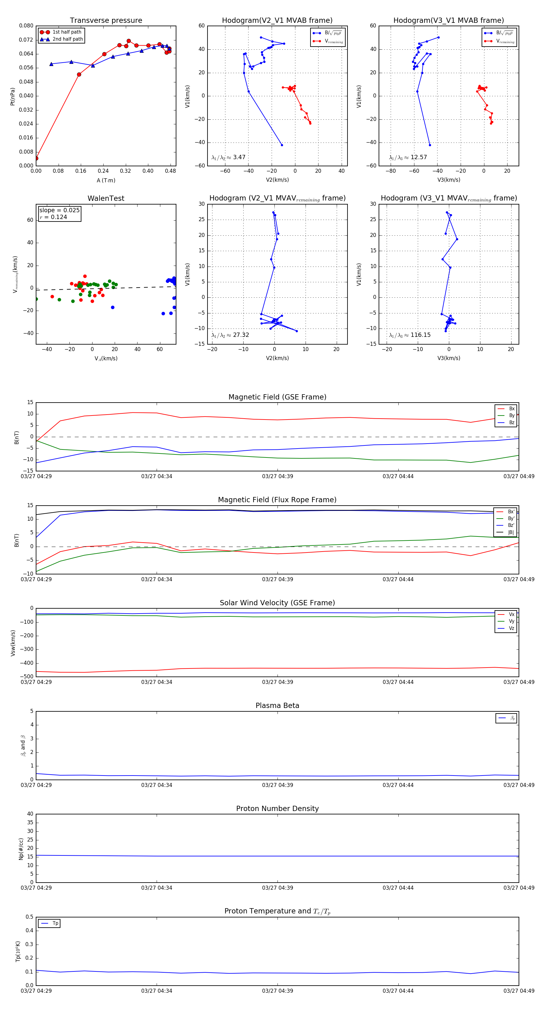
Flux Rope in 2017

Flux Rope Event 2017-03-27 04:29 ~ 2017-03-27 04:49 (21 minutes)


plot