HOME   LIST
‹–   –›

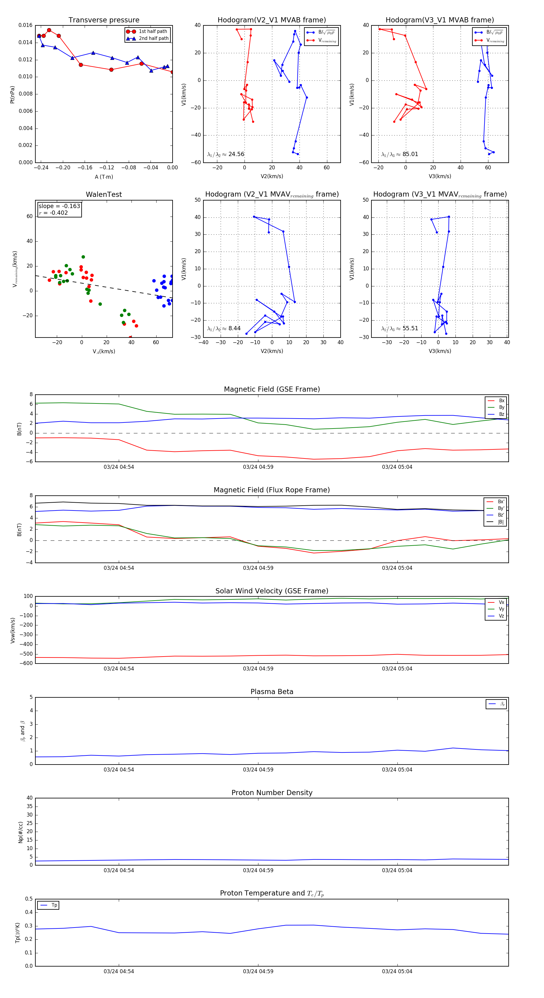
Flux Rope in 2017

Flux Rope Event 2017-03-24 04:51 ~ 2017-03-24 05:08 (18 minutes)


plot