HOME   LIST
‹–   –›

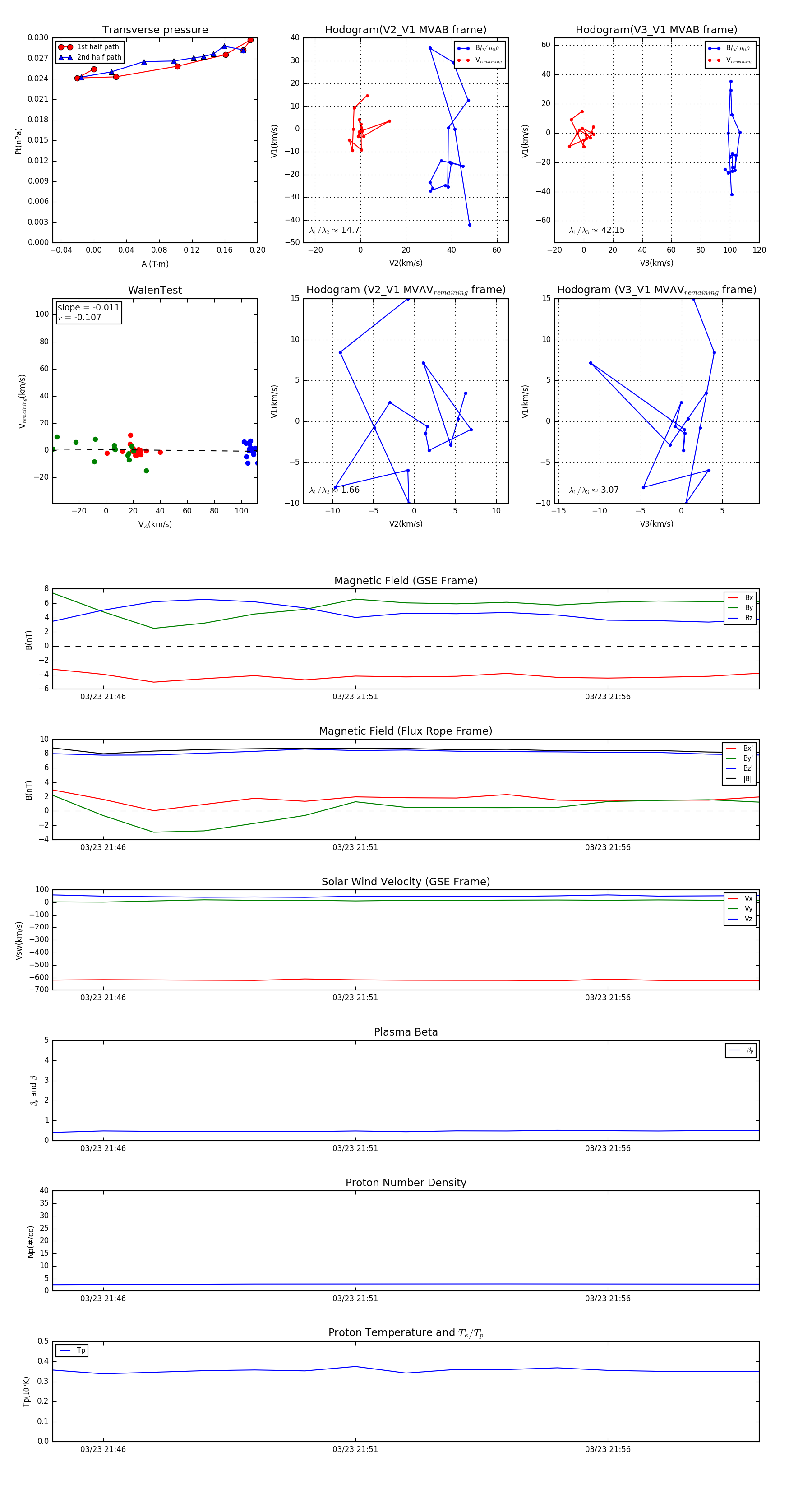
Flux Rope in 2017

Flux Rope Event 2017-03-23 21:45 ~ 2017-03-23 21:59 (15 minutes)


plot