HOME   LIST
‹–   –›

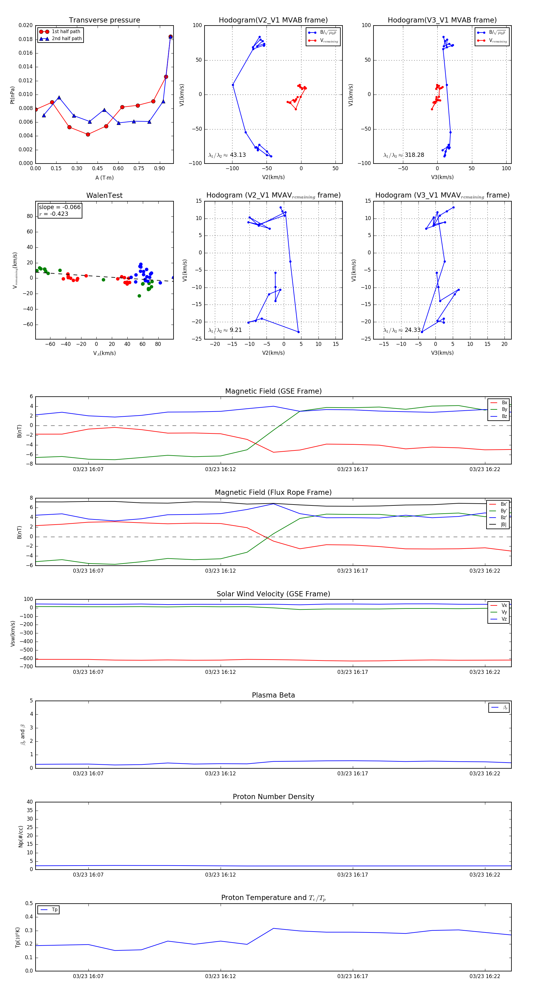
Flux Rope in 2017

Flux Rope Event 2017-03-23 16:05 ~ 2017-03-23 16:23 (19 minutes)


plot