HOME   LIST
‹–   –›

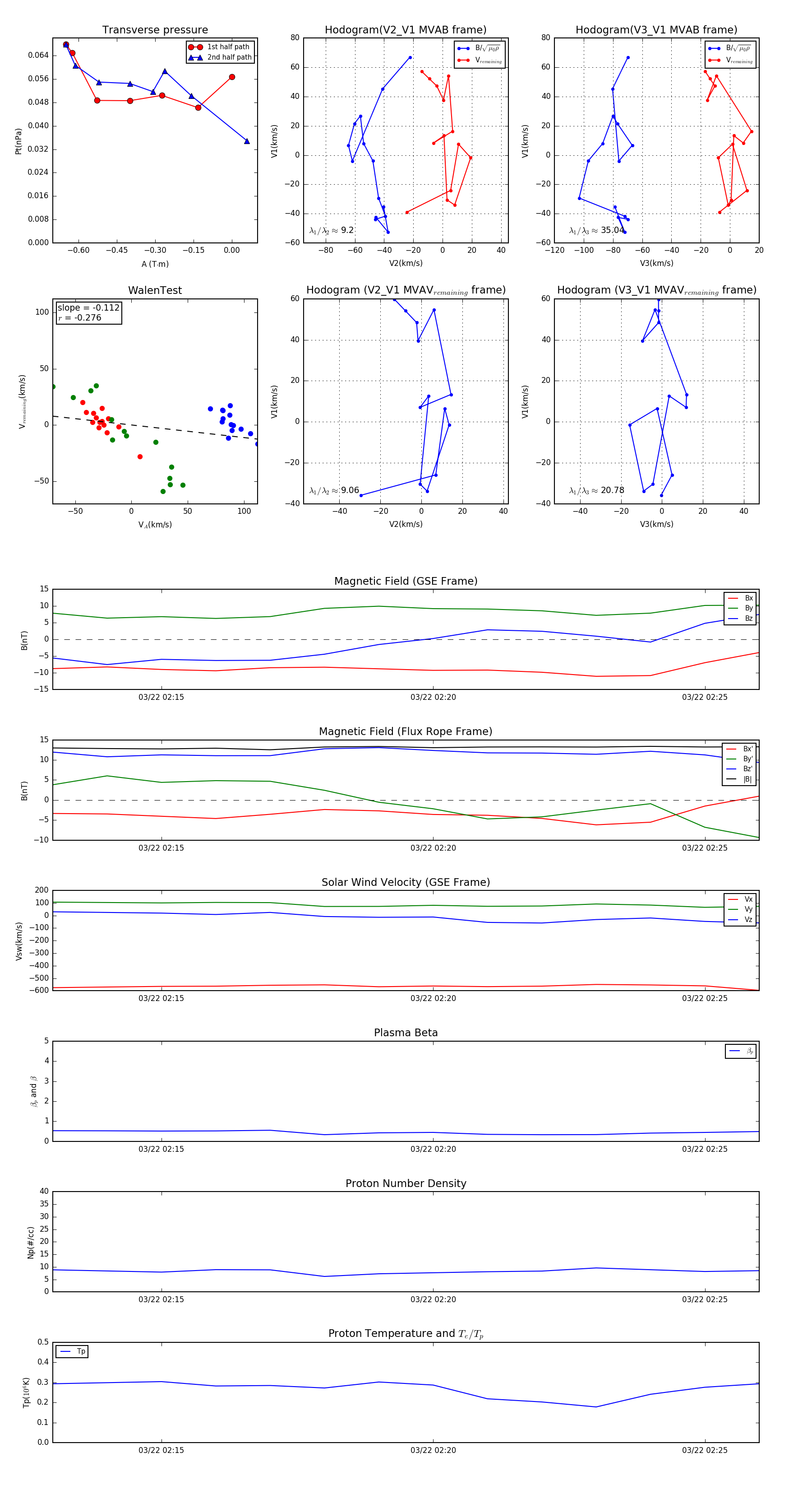
Flux Rope in 2017

Flux Rope Event 2017-03-22 02:13 ~ 2017-03-22 02:26 (14 minutes)


plot