HOME   LIST
‹–   –›

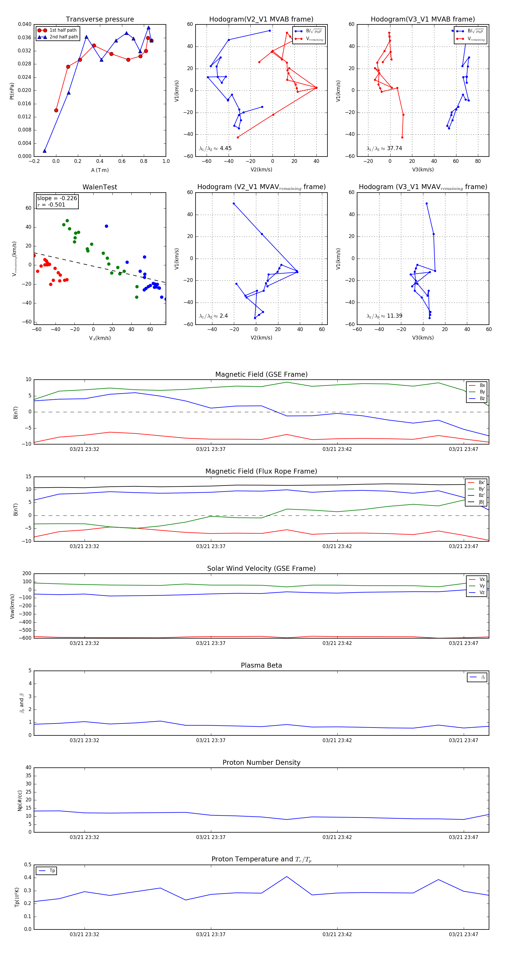
Flux Rope in 2017

Flux Rope Event 2017-03-21 23:30 ~ 2017-03-21 23:48 (19 minutes)


plot