HOME   LIST
‹–   –›

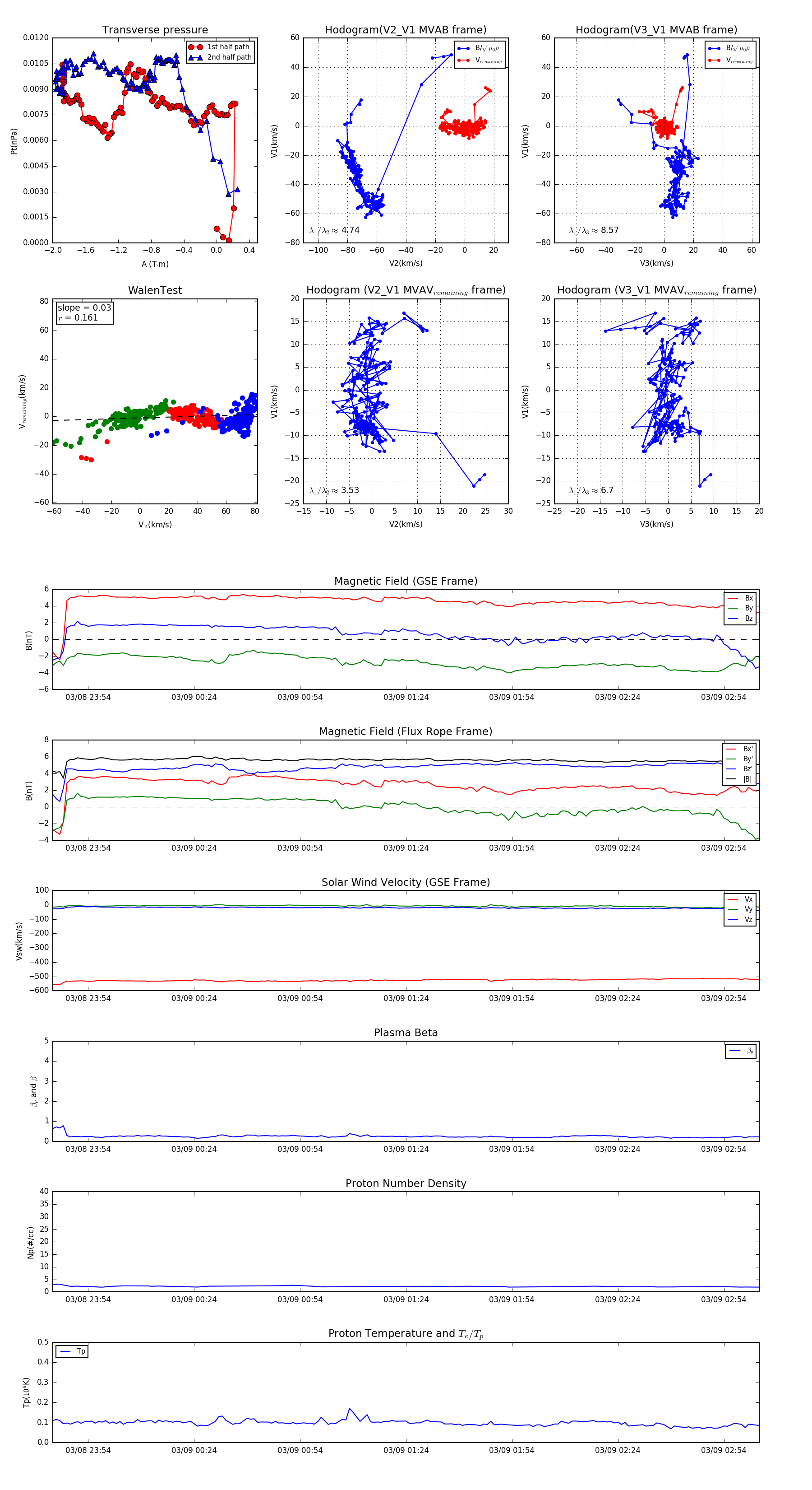
Flux Rope in 2017

Flux Rope Event 2017-03-08 23:44 ~ 2017-03-09 03:04 (201 minutes)


plot