HOME   LIST
‹–   –›

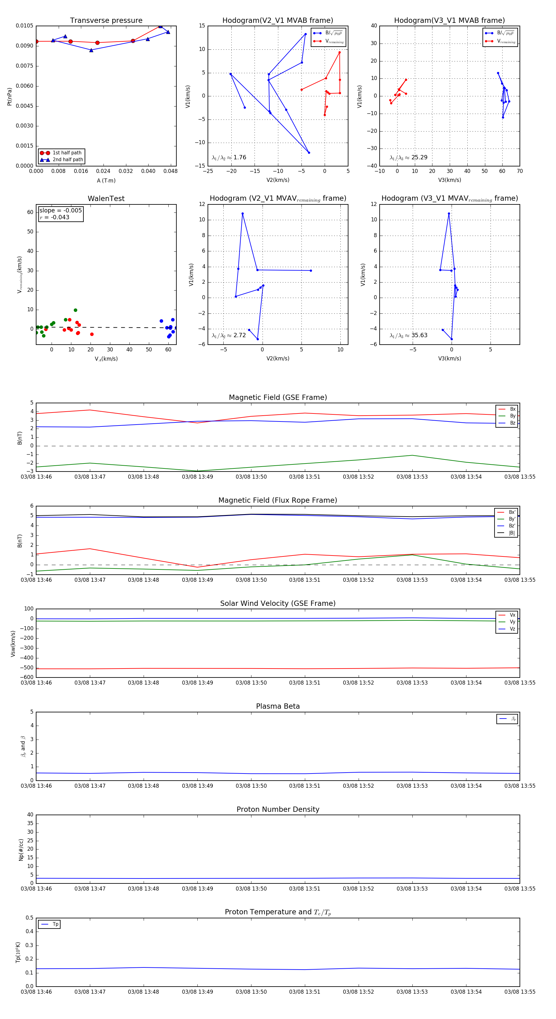
Flux Rope in 2017

Flux Rope Event 2017-03-08 13:46 ~ 2017-03-08 13:55 (10 minutes)


plot