HOME   LIST
‹–   –›

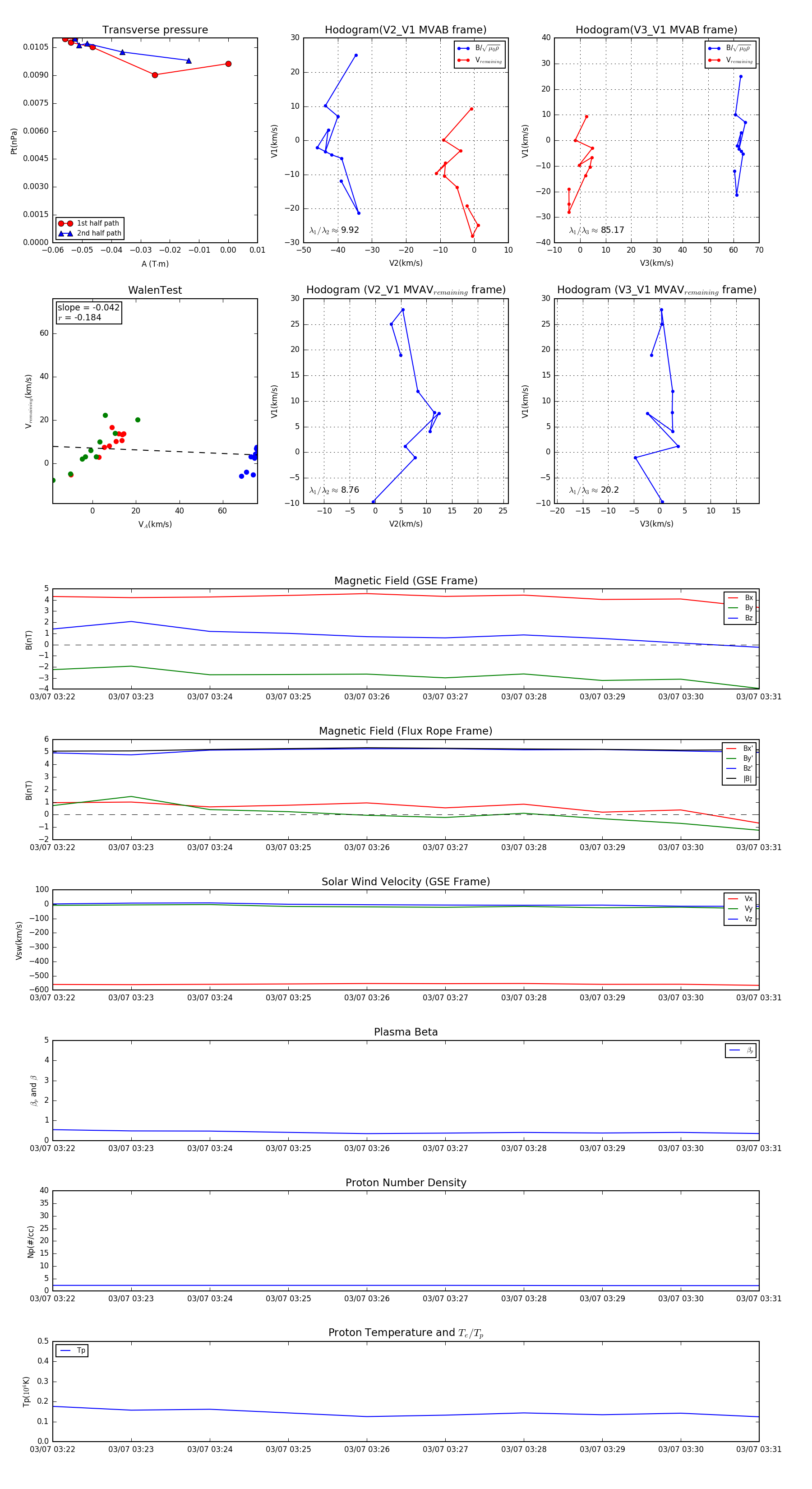
Flux Rope in 2017

Flux Rope Event 2017-03-07 03:22 ~ 2017-03-07 03:31 (10 minutes)


plot