HOME   LIST
‹–   –›

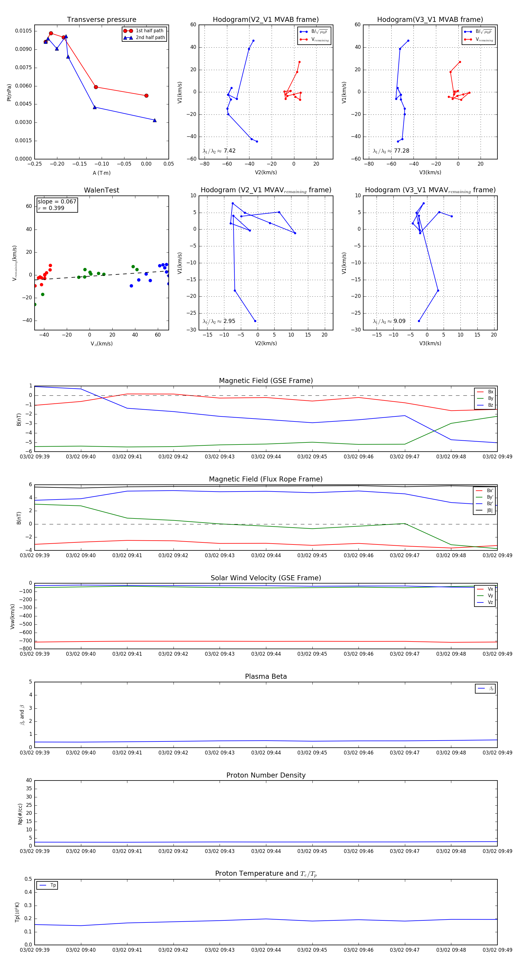
Flux Rope in 2017

Flux Rope Event 2017-03-02 09:39 ~ 2017-03-02 09:49 (11 minutes)


plot