HOME   LIST
‹–   –›

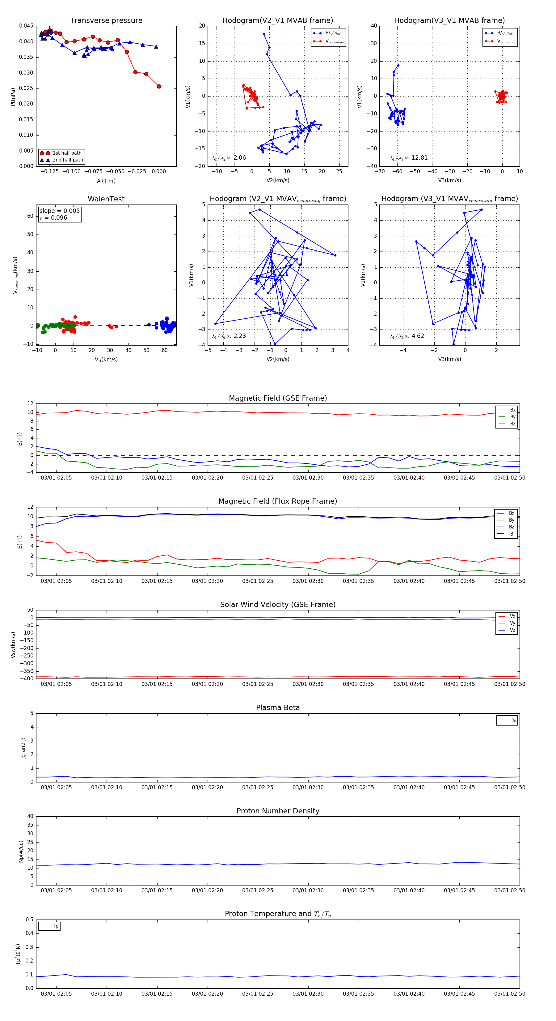
Flux Rope in 2017

Flux Rope Event 2017-03-01 02:03 ~ 2017-03-01 02:51 (49 minutes)


plot