HOME   LIST
‹–   –›

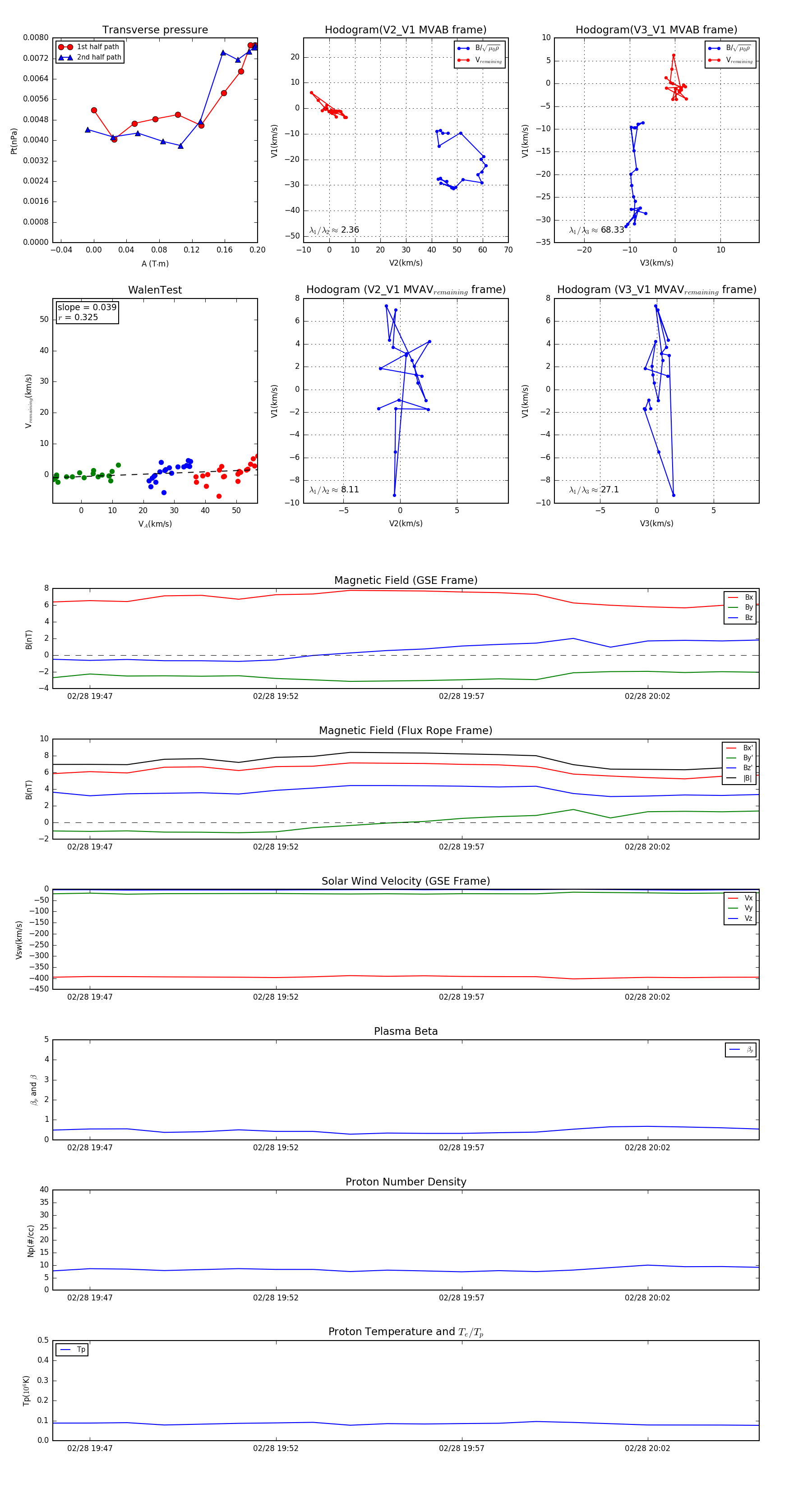
Flux Rope in 2017

Flux Rope Event 2017-02-28 19:46 ~ 2017-02-28 20:05 (20 minutes)


plot