HOME   LIST
‹–   –›

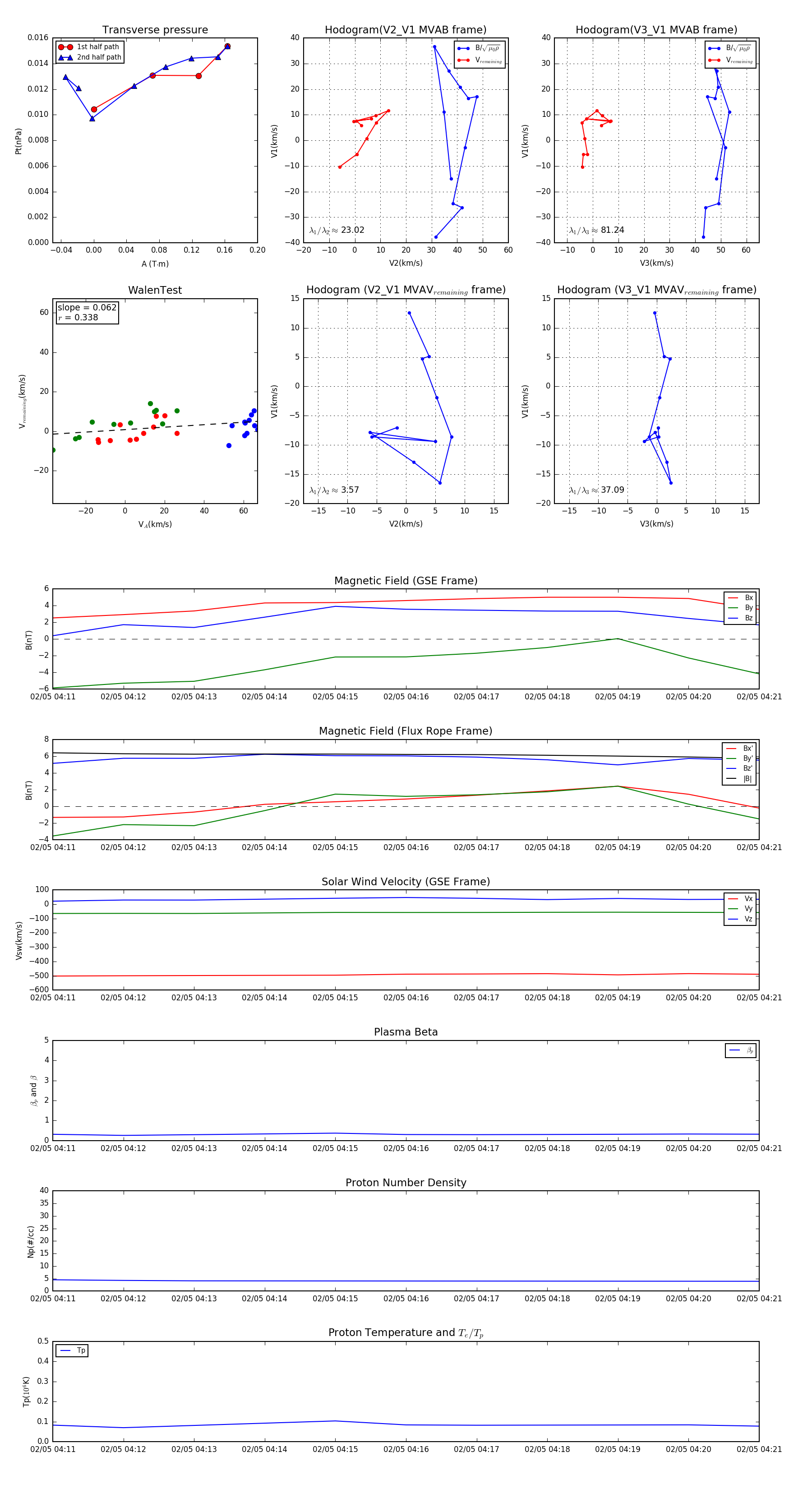
Flux Rope in 2017

Flux Rope Event 2017-02-05 04:11 ~ 2017-02-05 04:21 (11 minutes)


plot