HOME   LIST
‹–   –›

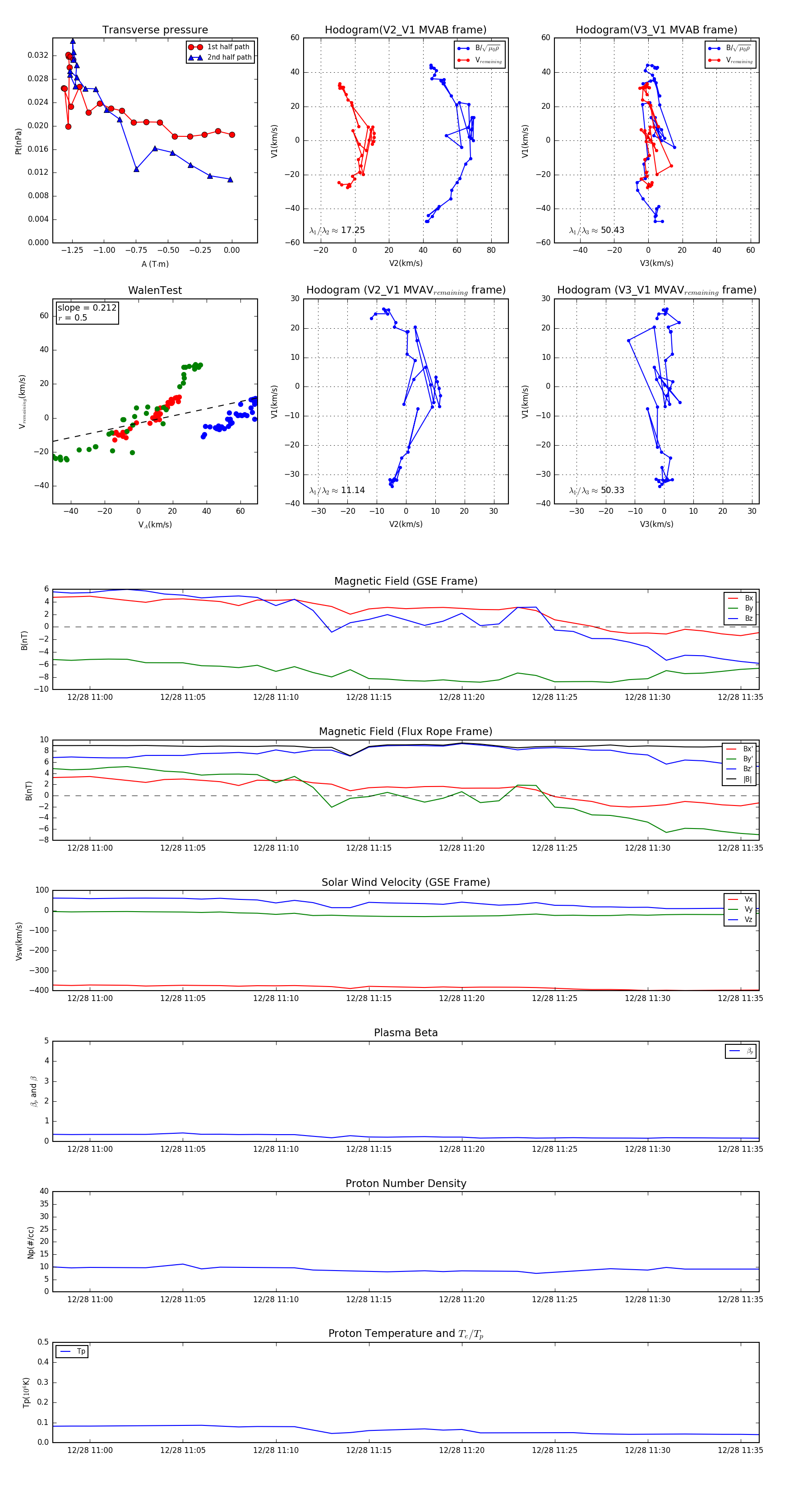
Flux Rope in 2014

Flux Rope Event 2014-12-28 10:58 ~ 2014-12-28 11:36 (39 minutes)


plot