HOME   LIST
‹–   –›

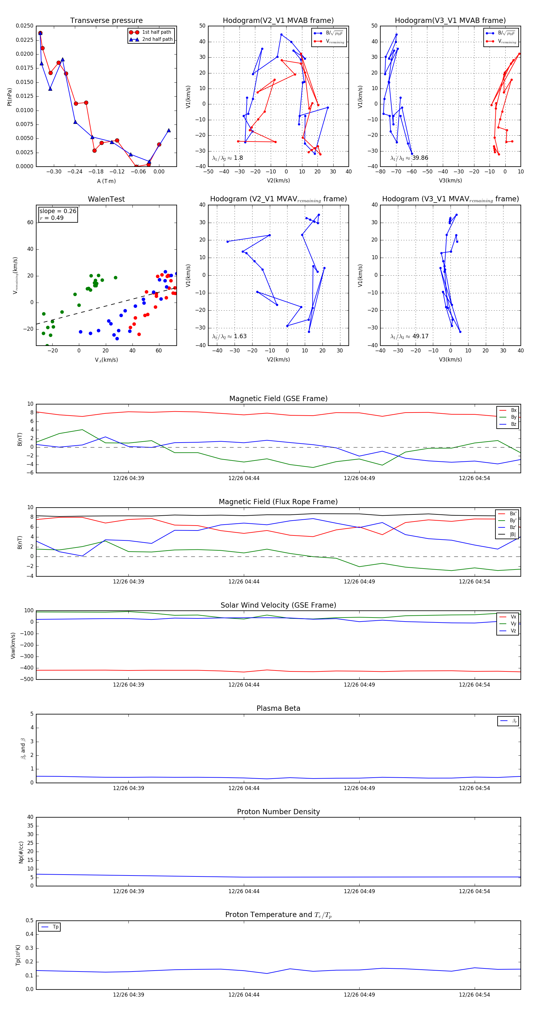
Flux Rope in 2014

Flux Rope Event 2014-12-26 04:35 ~ 2014-12-26 04:56 (22 minutes)


plot