HOME   LIST
‹–   –›

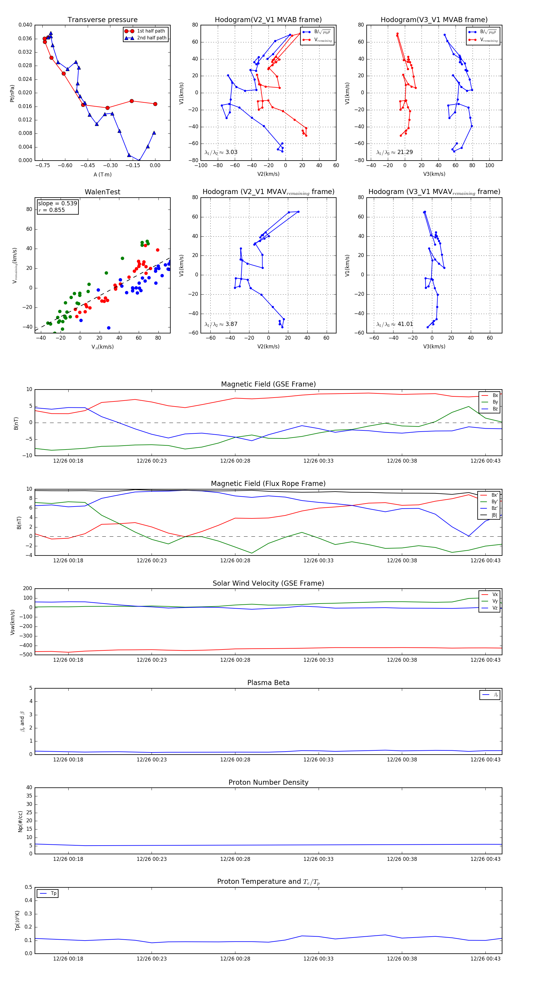
Flux Rope in 2014

Flux Rope Event 2014-12-26 00:16 ~ 2014-12-26 00:44 (29 minutes)


plot