HOME   LIST
‹–   –›

Flux Rope in 2014

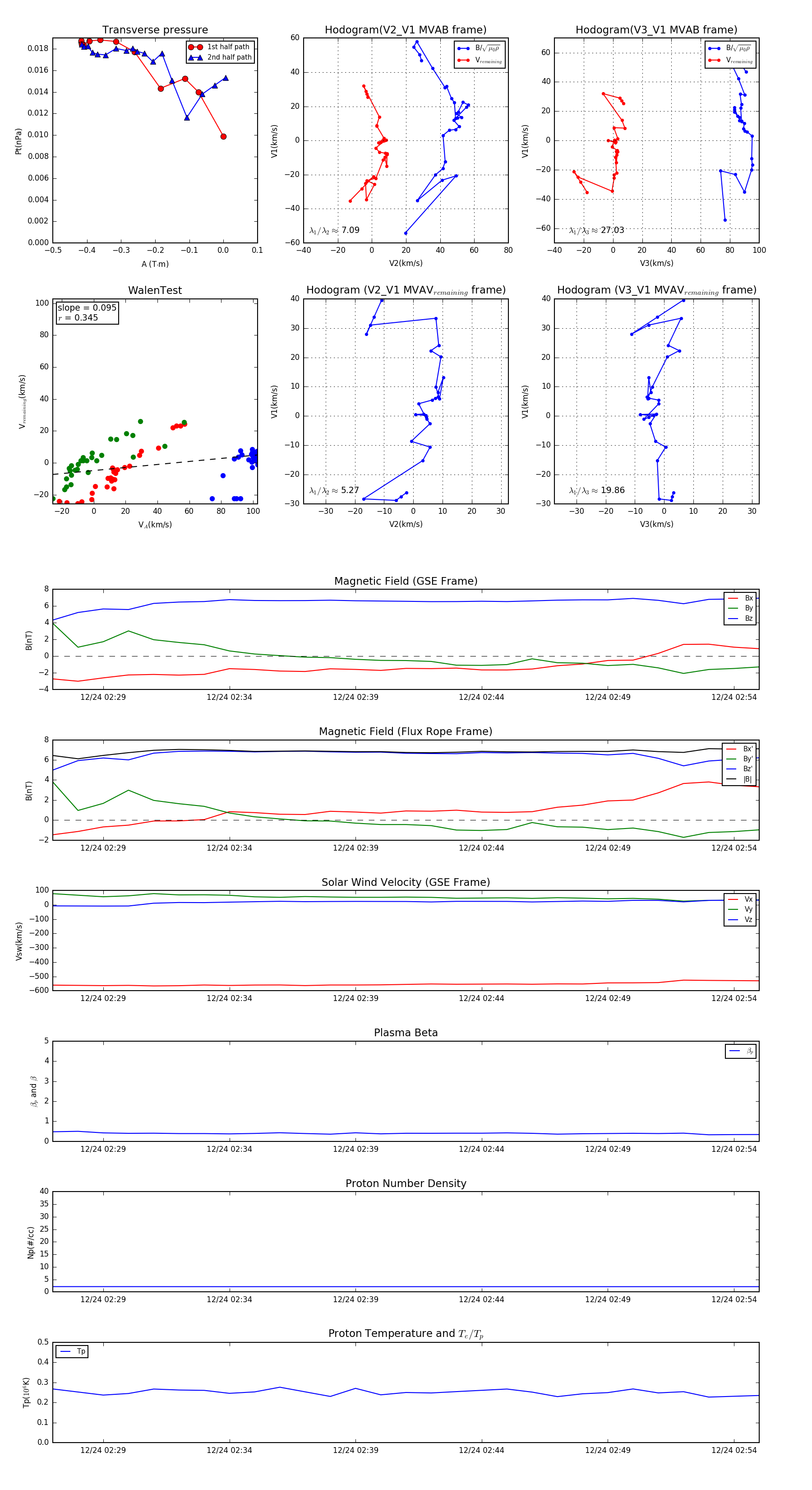
Flux Rope Event 2014-12-24 02:27 ~ 2014-12-24 02:55 (29 minutes)


plot