HOME   LIST
‹–   –›

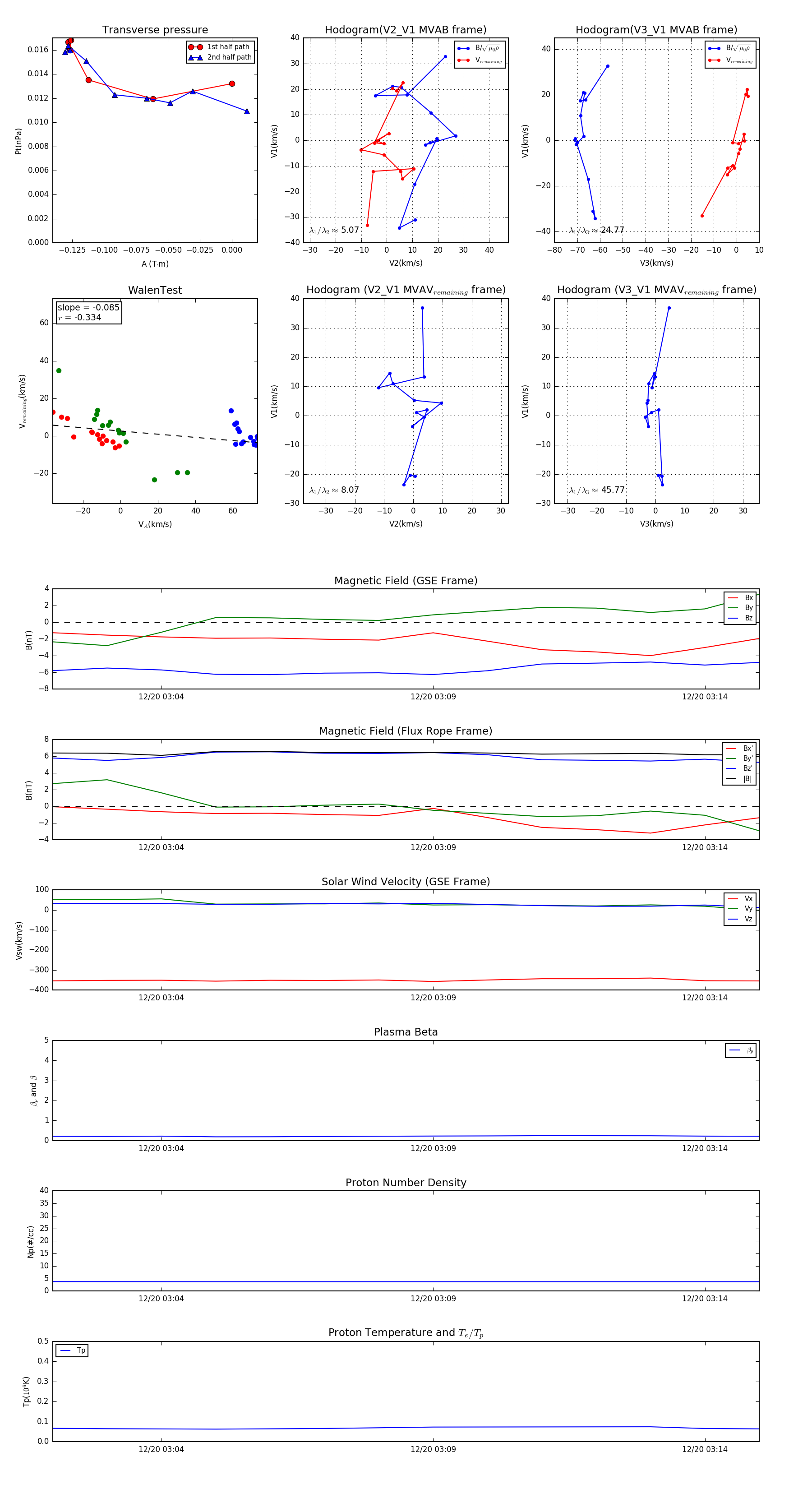
Flux Rope in 2014

Flux Rope Event 2014-12-20 03:02 ~ 2014-12-20 03:15 (14 minutes)


plot