HOME   LIST
‹–   –›

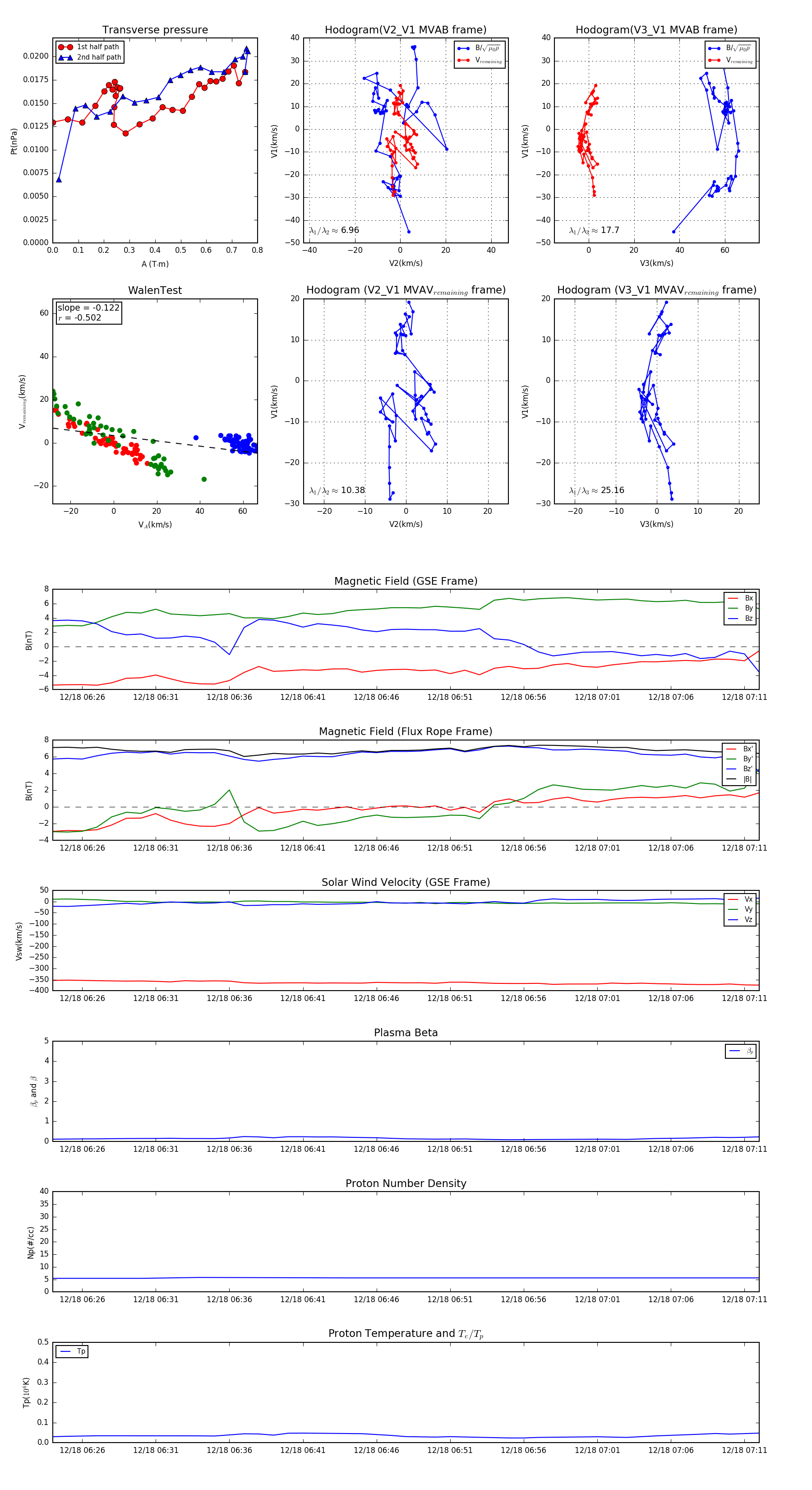
Flux Rope in 2014

Flux Rope Event 2014-12-18 06:24 ~ 2014-12-18 07:12 (49 minutes)


plot