HOME   LIST
‹–   –›

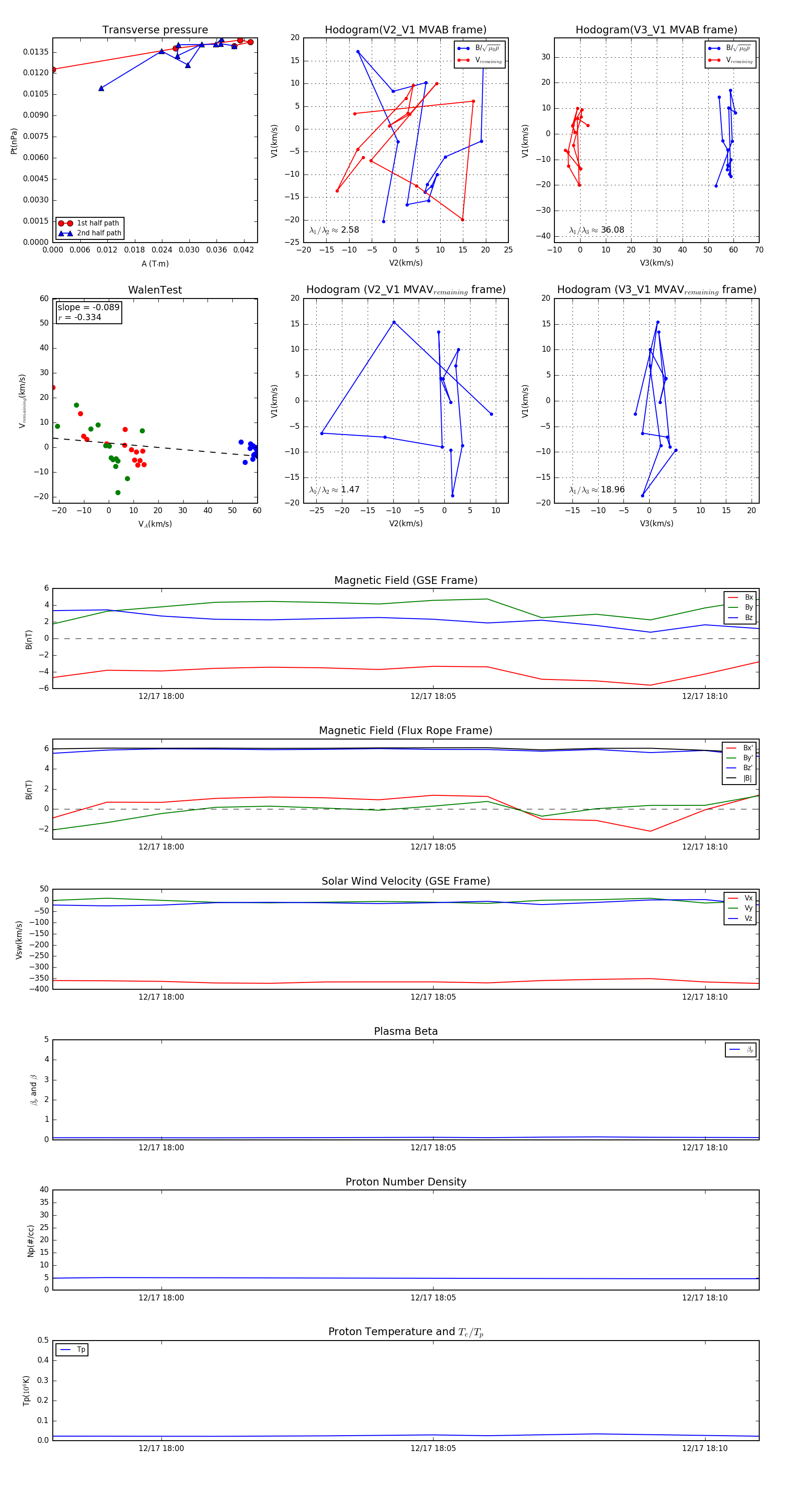
Flux Rope in 2014

Flux Rope Event 2014-12-17 17:58 ~ 2014-12-17 18:11 (14 minutes)


plot