HOME   LIST
‹–   –›

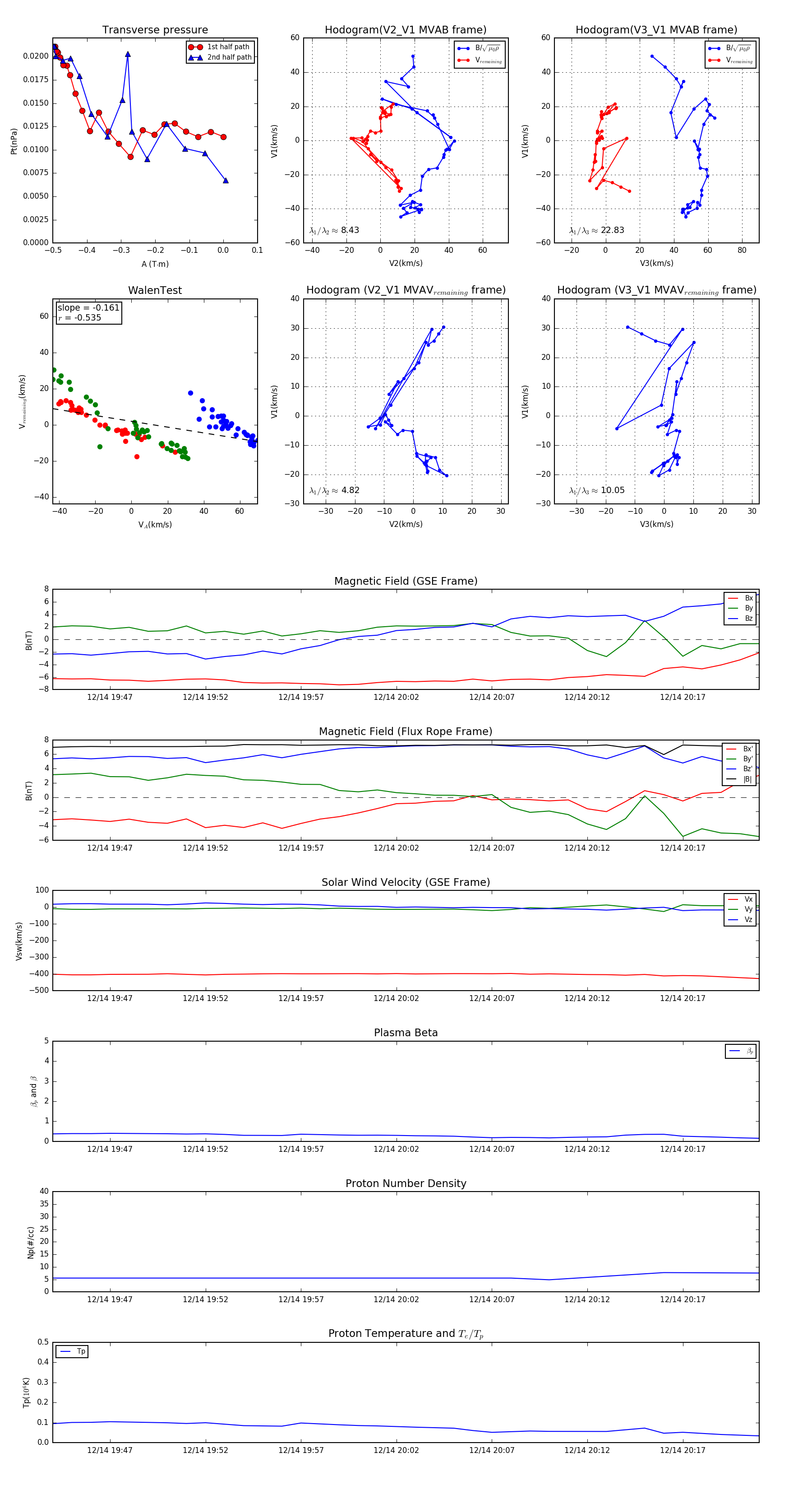
Flux Rope in 2014

Flux Rope Event 2014-12-14 19:44 ~ 2014-12-14 20:21 (38 minutes)


plot