HOME   LIST
‹–   –›

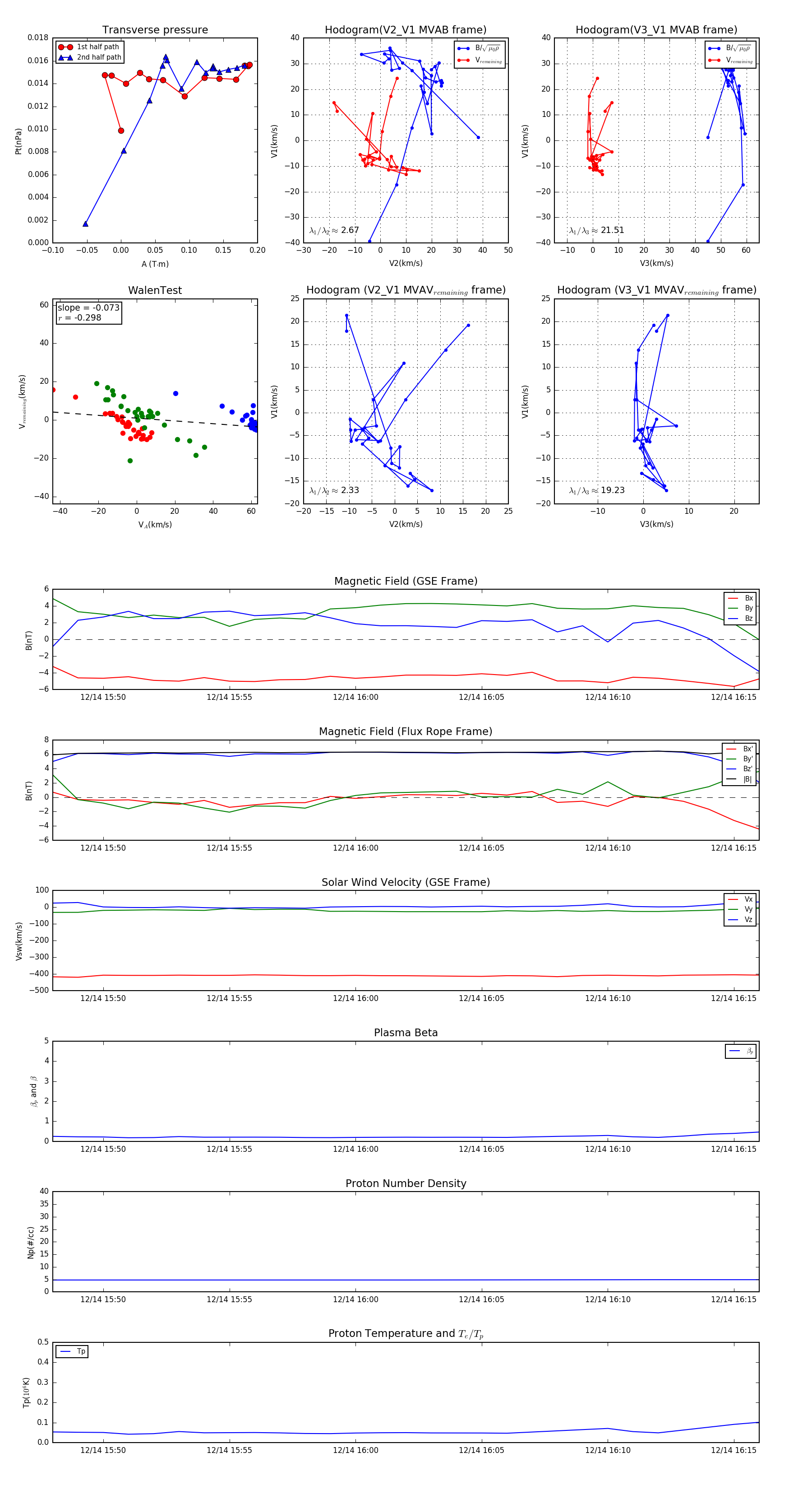
Flux Rope in 2014

Flux Rope Event 2014-12-14 15:48 ~ 2014-12-14 16:16 (29 minutes)


plot